浙江省太阳能光伏行业协会 浙江省太阳能光伏行业协会

当前位置:首页 - 协会动态 - 政策法规
浙江嘉兴市《秀洲区分布式光伏发电项目备案服务指南》结束意见征集
时间:2025/10/30 来源:系统管理员 浏览次数:113次

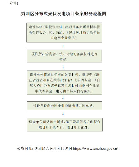
10月29日,浙江省嘉兴市秀洲区发展和改革局发布公告表示,《秀洲区分布式光伏发电项目备案服务指南》在公示期间,未收到意见建议。 征集意见稿如下:









新闻推荐
通知公告