10月17日,浙江龙泉市发改局印发关于公开征求《进一步规范工业企业屋顶分布式光伏发电开发建设管理工作的通知(征求意见稿)》意见的公告。
文件指出,工业企业屋顶分布式光伏发电项目利用新建建筑物及其附属场所的,鼓励在建筑物规划设计、施工建设等阶段统筹考虑安装需求,一并办理规划许可等手续;利用既有建筑物及其附属场所的,可按照简约高效的原则,在符合建设要求的条件下免除用地预审与规划选址、规划许可、节能评估等手续。项目建设要严格按图施工,建筑为坡屋面结构时,光伏组件需与建筑屋顶平行且有机结合,不得超出屋面外沿,光伏系统最高点不得高过屋脊,组件表面与屋面垂直高度不应超过0.3米;建筑为平屋面结构时,光伏组件不能超过女儿墙高度,无女儿墙的,光伏组件安装最高高度与屋面距离一般不超过1.5米。光伏板下方四周不得进行任何形式的围合,一律不得堆放可燃物品。
详情如下:
关于公开征求《进一步规范工业企业屋顶分布式光伏发电开发建设管理工作的通知(征求意见稿)》意见的公告
为进一步规范我市工业企业屋顶分布式光伏发电开发建设管理,促进项目安全、有序、健康发展,根据《中华人民共和国安全生产法》《分布式光伏发电开发建设管理办法》《浙江省安全生产条例》《浙江省可再生能源开发利用促进条例》《浙江省分布式光伏发电开发建设管理实施细则》《浙江省整县(市、区)推进屋顶分布式光伏开发工作导则》《浙江省安全生产委员会办公室关于加强工业企业屋顶分布式光伏发电项目生产安全事故防范工作的通知》等相关文件精神,经征求各相关部门意见后,我局拟定了《进一步规范工业企业屋顶分布式光伏发电开发建设管理工作的通知》(征求意见稿)。
现面向社会公开征求意见,如有意见或建议,请书面方式反馈至龙泉市发展和改革局。
1.通讯地址:龙泉市中山西路62号;
2.联系人:项张浩,
3.反馈时间:2025年10月17日至2025年11月17日。
附件1.关于《关于进一步规范工业企业屋顶分布式光伏发电开发建设管理工作的通知》的起草说明.doc
附件2.关于进一步规范工业企业屋顶分布式光伏发电项目建设管理工作的通知(公开征求意见稿).docx
龙泉市发展和改革局
2025年10月17日
关于《关于进一步规范工业企业屋顶分布式光伏发电开发建设管理工作的通知(征求意见稿)》的起草说明
一、起草背景
为进一步规范我市工业企业屋顶分布式光伏发电开发建设管理,促进项目安全、有序、健康发展,根据《中华人民共和国安全生产法》《分布式光伏发电开发建设管理办法》《浙江省安全生产条例》《浙江省可再生能源开发利用促进条例》《浙江省分布式光伏发电开发建设管理实施细则》《浙江省整县(市、区)推进屋顶分布式光伏开发工作导则》《浙江省安全生产委员会办公室关于加强工业企业屋顶分布式光伏发电项目生产安全事故防范工作的通知》等相关文件精神,结合龙泉实际,起草了《关于进一步规范工业企业屋顶分布式光伏发电开发建设管理工作的通知(征求意见稿)》【以下简称《通知(征求意见稿)》】。
二、起草过程
2025年6月17日,龙泉市发改局向自然资源和规划局、建设局等相关部门征求意见,修改完善后于6月19日由市府办召开部门意见征求会。
2025年8月29日,龙泉市发改局再次向各相关部门发文征求意见,修改完善后形成本《通知(征求意见稿)》。
三、框架内容
《通知(征求意见稿)》主要分为正文和附件,正文包括备案要求、建设并网流程、建设管理要求、监管责任等四方面内容,主要内容如下:
(一)备案要求
工业企业屋顶分布式光伏发电项目实行备案管理。项目投资主体应当在项目开工建设前通过浙江政务服务网投资项目在线审批监管平台进行备案,按要求填写项目基本信息并上传相关资料(备案信息表、产权证明材料、项目实施方案等)。
(二)建设并网流程
1.开工前核查。由发改局牵头组织经济开发区、自然资源和规划、建设、执法、供电公司等部门进行实地踏勘核查,具备建设条件的,项目投资主体应及时向电网企业提交并网申请,取得电网企业并网意见后方可开工建设。
2.并网前审查。项目竣工后,由项目投资主体自行组织验收,发改、经济开发区、建设、执法、电力等部门对项目进行事中监管,通过后方可提交并网验收。
3.并网验收。龙泉市供电公司应当按照有关规定复核逆变器等主要设备检测报告,并按照相关标准开展并网检验,检验合格后予以并网投产。
4.建档立卡。项目投资主体应当在建成并网一个月内,在国家可再生能源发电项目信息管理平台完成建档立卡填报工作。
(三)建设管理要求
1.资质要求。从事工业企业屋顶分布式光伏发电项目设计、施工、安装、调试等环节的主体应当满足相应资质要求。
2.选址要求。工业企业屋顶分布式光伏发电项目实行负面清单管理,项目投资主体应当做好选址工作。项目开发应当符合国土空间规划和城市管理相关规定,与当地生态环境与城乡风貌总体协调,建设场所必须合法合规,手续齐全,权属清晰。
3.布局要求。工业企业屋顶分布式光伏发电项目应当合理布置光伏组件朝向、倾角与高度。项目建设应当满足建筑物结构安全、消防、防水、防风、防冰雪、防雷等有关要求,预留运维空间,不影响建筑物通风采光。鼓励项目投资主体采用建筑光伏一体化的建设模式。
4.安全管理要求。项目投资主体与承建单位应当健全安全生产责任制和生产全事故隐患排查治理制度,加强安全风险辨识、评估与论证,严格落实工业企业屋顶分布式光伏发电项目安全管理“四必须四严禁”。项目建设、勘察、设计、施工等单位应按照有关法律法规和技术规范要求,严格履行项目安全、消防、环保等管理责任。
5.建设标准。工业企业屋顶分布式光伏发电项目利用新建建筑物及其附属场所的,鼓励在建筑物规划设计、施工建设等阶段统筹考虑安装需求,一并办理规划许可等手续;利用既有建筑物及其附属场所的,可按照简约高效的原则,在符合建设要求的条件下免除用地预审与规划选址、规划许可、节能评估等手续。
6.运维管理要求。项目投运后,项目投资主体可自行或者委托专业化运维公司等第三方作为运维管理责任单位。
四、监管责任
围绕项目备案、设计、建设、验收、运行维护等各个环节,加强统筹协调,推动多元共治,落实安全生产属地、部门、主体、现场工作人员“四方责任”,龙泉市发改局、自然资源和规划局、建设局、应急管理局、消防救援大队、综合行政执法局、供电公司等部门要依法依规依职责分工对光伏项目加强监管,做到闭环管控。
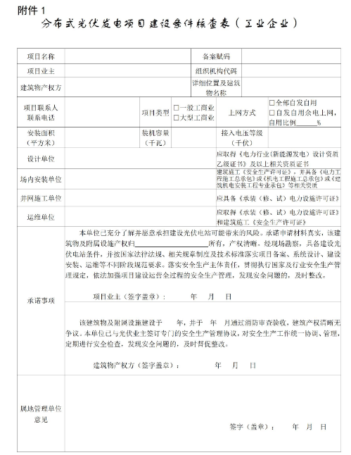
《通知(征求意见稿)》相关附件包括:分布式光伏发电项目建设条件核查表(工业企业)和分布式光伏发电并网前审查表(工业企业)。
关于进一步规范工业企业屋顶分布式光伏发电开发建设管理工作的通知
(征求意见稿)
各相关单位:
为进一步规范我市工业企业屋顶分布式光伏发电开发建设管理,促进项目安全、有序、健康发展,根据《中华人民共和国安全生产法》《分布式光伏发电开发建设管理办法》《浙江省安全生产条例》《浙江省可再生能源开发利用促进条例》《浙江省分布式光伏发电开发建设管理实施细则》《浙江省整县(市、区)推进屋顶分布式光伏开发工作导则》《浙江省安全生产委员会办公室关于加强工业企业屋顶分布式光伏发电项目生产安全事故防范工作的通知》等相关文件精神,结合实际情况,现将有关事项通知如下:
一、备案要求
工业企业屋顶分布式光伏发电项目实行备案管理。项目投资主体应当在项目开工建设前通过浙江政务服务网投资项目在线审批监管平台进行备案,按要求填写项目基本信息并上传相关资料。资料清单应包含下列信息:
1.备案信息表。包括项目名称、投资主体、建设地点、项目类型、建设规模(含交流侧容量和直流侧容量)、上网模式等,并完整填写开工完工时间、项目总投资额等信息。
2.项目所依托建(构)筑物的产权证明材料。提供不动产权证或者土地使用权证、房屋所有权证,利用非自有场所建设的,还需提供与建设场所所有权人签订的使用或租用协议。
3.项目实施方案。包括但不限于屋顶荷载评估、光伏组件铺设面积及高度、接入条件、系统设计、设备选型、运维管理等内容。
4.其他必要材料等。如项目采用合同能源管理方式,需提供与电力用户签订的能源服务管理合同。
二、建设并网流程
(一)开工前核查。企业安装屋顶光伏发电系统,由发改局牵头组织经济开发区、自然资源和规划、建设、执法、供电公司等部门进行实地踏勘核查,各部门对项目建设方案进行审核并对是否列入负面清单进行研判,在《分布式光伏发电项目建设条件核查表》签署意见。具备建设条件的,项目投资主体应及时向电网企业提交并网申请,取得电网企业并网意见后方可开工建设。不具备建设条件的,项目投资主体应及时撤销备案。
(二)并网前审查。项目竣工后,由项目投资主体自行组织验收,验收工作按照《浙江省整县(市、区)推进屋顶分布式光伏开发工作导则》等相关要求执行。发改、经济开发区、建设、执法、电力等部门对项目是否落实《浙江省安全生产委员会办公室关于加强工业企业屋顶分布式光伏发电项目生产安全事故防范工作的通知》(浙安委办〔2024〕38号)规定的安全管理“四必须四严禁”、是否违反建设要求施工等内容进行事中监管,在《工业企业屋顶分布式光伏发电并网前审查表》签署审查意见,通过后方可提交并网验收。
(三)并网验收。工业企业分布式光伏发电项目应当科学合理确定容配比,交流侧容量不得大于备案容量。龙泉市供电公司应当按照有关规定复核逆变器等主要设备检测报告,并按照相关标准开展并网检验,检验合格后予以并网投产。
(四)建档立卡。项目投资主体应当在建成并网一个月内,在国家可再生能源发电项目信息管理平台完成建档立卡填报工作。
三、建设管理要求
1.资质要求。从事工业企业屋顶分布式光伏发电项目设计、施工、安装、调试等环节的主体应当满足相应资质要求,其中光伏项目设计单位应取得《电力行业(新能源发电)设计资质乙级证书》及以上相关资质证书;场内安装单位应取得建筑施工《安全生产许可证》,并具备《电力工程施工总承包》或《机电工程施工总承包》或《建筑机电安装工程专业承包》等相关资质;并网施工单位应具备《承装(修、试)电力设施许可证》;运维单位应取得《承装(修、试)电力设施许可证》和建筑施工《安全生产许可证》。
2.选址要求。工业企业屋顶分布式光伏发电项目实行负面清单管理,项目投资主体应当做好选址工作。项目开发应当符合国土空间规划和城市管理相关规定,与当地生态环境与城乡风貌总体协调,建设场所必须合法合规,手续齐全,权属清晰。
3.布局要求。工业企业屋顶分布式光伏发电项目应当合理布置光伏组件朝向、倾角与高度。项目建设应当满足建筑物结构安全、消防、防水、防风、防冰雪、防雷等有关要求,预留运维空间,不影响建筑物通风采光。鼓励项目投资主体采用建筑光伏一体化的建设模式。
4.安全管理要求。项目投资主体与承建单位应当健全安全生产责任制和生产全事故隐患排查治理制度,加强安全风险辨识、评估与论证,严格落实工业企业屋顶分布式光伏发电项目安全管理“四必须四严禁”。项目建设、勘察、设计、施工等单位应按照有关法律法规和技术规范要求,严格履行项目安全、消防、环保等管理责任。施工过程中,坚决落实动火作业审批、环境清理、现场监护、应急处置等管控措施;落实高处作业审批、人员资质审核、佩戴劳动防护用品、临边防护、专人警戒等措施。加强项目验收调试,对具有意外断电安全功能的组件和设备,要开展安全保护功能测试。
5.建设标准。工业企业屋顶分布式光伏发电项目利用新建建筑物及其附属场所的,鼓励在建筑物规划设计、施工建设等阶段统筹考虑安装需求,一并办理规划许可等手续;利用既有建筑物及其附属场所的,可按照简约高效的原则,在符合建设要求的条件下免除用地预审与规划选址、规划许可、节能评估等手续。项目建设要严格按图施工,建筑为坡屋面结构时,光伏组件需与建筑屋顶平行且有机结合,不得超出屋面外沿,光伏系统最高点不得高过屋脊,组件表面与屋面垂直高度不应超过0.3米;建筑为平屋面结构时,光伏组件不能超过女儿墙高度,无女儿墙的,光伏组件安装最高高度与屋面距离一般不超过1.5米。光伏板下方四周不得进行任何形式的围合,一律不得堆放可燃物品。
6.运维管理要求。项目投运后,项目投资主体可自行或者委托专业化运维公司等第三方作为运维管理责任单位。应加强光伏项目运行状态及异常的在线监测,全面落实巡检测试周期要求,对光伏组件、光伏支架至少每季度巡检一次,对光伏方阵、防雷与接地系统、配电线路至少每半年巡检一次,对汇流箱、配电柜、逆变器、变压器等电气设备至少每年巡检一次,对设备系统具备的安全保护功能,至少每两年模拟测试一次。要加快运维服务单位的故障响应和处理速度,响应时间不应超过1小时,24小时内开展现场服务,8小时内开展紧急现场服务。
四、监管责任
围绕项目备案、设计、建设、验收、运行维护等各个环节,加强统筹协调,推动多元共治,落实安全生产属地、部门、主体、现场工作人员“四方责任”,龙泉市发改局、自然资源和规划局、建设局、应急管理局、消防救援大队、综合行政执法局、供电公司等部门要依法依规依职责分工对光伏项目加强监管,做到闭环管控。
(一)严格落实项目建设单位主体责任。工业企业屋顶分布式光伏发电项目投资主体是项目的安全生产责任主体,必须贯彻执行国家及行业安全生产管理规定,依法加强项目建设运营全过程的安全生产管理,统筹落实项目备案、系统设计、建设安装、运维等不同阶段安全生产要求。严格执行设备、建设工程、安全生产等相关管理规定和标准规范,确保项目建设质量与安全。
出租方对安全生产工作统一协调管理。涉及工业企业屋顶出租给分布式光伏发电项目业主的,出租方要与其签订专门的安全生产管理协议,对安全生产工作统一协调、管理,定期进行安全检查,发现安全问题的,及时督促整改。
(二)部门按职责落实监管责任
市发改局的主要职责:一是牵头负责分布式光伏发电开发建设和运行的行业管理工作;二是负责项目备案及核查工作;三是牵头对负面清单外其他可能禁止实施的情况进行论证。
市自然资源和规划局的主要职责:一是负责核查申请安装屋顶光伏的建筑物产权合法合规性;二是负责违法建设行为的监管。
市建设局的主要职责:一是负责审查工业厂房建筑消防验收(备案)情况;二是负责审核房屋原设计单位或同等资质的设计单位确认的建筑主体及屋顶荷载条件;三是负责审核项目设计、场内安装、并网施工等单位建筑方面资质;四是依法处理屋顶分布式光伏项目所在房屋建筑未经消防验收、消防验收不合格擅自投入使用、未经备案或者备案抽查不合格不停止使用等违法行为;五是依法处理擅自变动房屋建筑主体和承重结构等违法行为;六是其他有关事项。
市应急管理局主要职责:一是负责安全生产综合监督管理;二是依法组织生产安全事故调查和应急救援;三是督促工业企业对光伏项目落实安全生产统一协调、管理。
市消防救援大队主要职责:一是负责消防安全监管;二是按照《消防法》规定依法查处违规使用明火作业、指使或者强令他人违反消防安全规定冒险作业等违法行为;三是依法组织开展工业企业屋顶分布式光伏项目火灾事故调查。
市综合行政执法局主要职责:一是协同城乡规划、建设部门研究落实建筑屋顶光伏发电项目建设安装规范标准,做好屋顶光伏发电项目方案审核把关;二是依据职责做好对违法违规利用光伏设施进行违法建设的执法工作。
市供电公司主要职责:一是负责审核项目设计、场内安装、并网施工、运维等单位涉电资质;二是审查项目接入方案并出具初步并网意见;三是负责并网验收;四是承担对项目并网后电网安全生产责任,及时排除电网安全隐患,保障电网运行安全。
(三)属地管理单位(经济开发区、乡镇街道)有关责任
经济开发区、乡镇街道按照《中华人民共和国安全生产法》第九条、《浙江省安全生产条例》第五条、《中共浙江龙泉经济开发区工作委员会、浙江龙泉经济开发区管理委员会职能配置、内设机构和人员编制规定》第三条等安全生产及分布式光伏有关政策规定,严格落实属地管理责任,据实出具项目审核意见。
1.职责分工:一是经济开发区负责规划红线范围内的工业企业加装屋顶光伏建设条件及并网前审核;二是经济开发区负责入园企业、经济开发区(经开集团)组织实施的屋顶光伏项目以及经济开发区辖区外,剑池街道、石达石街道(金岗园区、鞋产业基地)范围内规上企业的安全生产管理工作。剑池街道、石达石街道等乡镇(街道)负责辖区范围内规下企业的安全生产管理工作。乡镇功能区安全生产、应急管理等日常事务由属地乡镇(街道)负责管理。
2.具体履行以下责任:一是加强对本辖区内工业企业屋顶分布式光伏项目安全生产监督检查,包括督促工业企业与光伏业主签订安全生产管理协议;二是负责组织开展常态化安全和事故警示教育;三是协助核实是否属于负面清单范围;四是协助项目建设的监督管理,包括进度以及施工对周边环境的影响等;五是配合有关部门参与项目并网验收。
五、其他
本通知适用经济开发区规划红线范围内的工业企业,其他工业企业可参照本通知执行。
附件:1.分布式光伏发电项目建设条件核查表(工业企业) 2.分布式光伏发电并网前审查表(工业企业)


浙江省太阳能光伏行业协会




