|
6月30日,浙江省财政厅发布关于下达2025年中央可再生能源电价附加补助资金的通知。 本次下达的光伏发电项目补助资金应优先足额补助50kw及以下装机规模的自然人分布式项目截至2025年底所发电量对应的应拨未拨补贴。至此,申报时2021年前应补未补部分已全部足额补助。 对于剩余的其他光伏发电项目2021—2024年所发电量对应的补贴,按等比例方式计算拨付。 原文如下:
浙江省财政厅关于下达2025年中央可再生能源电价附加补助资金的通知
浙财建〔2025〕80号
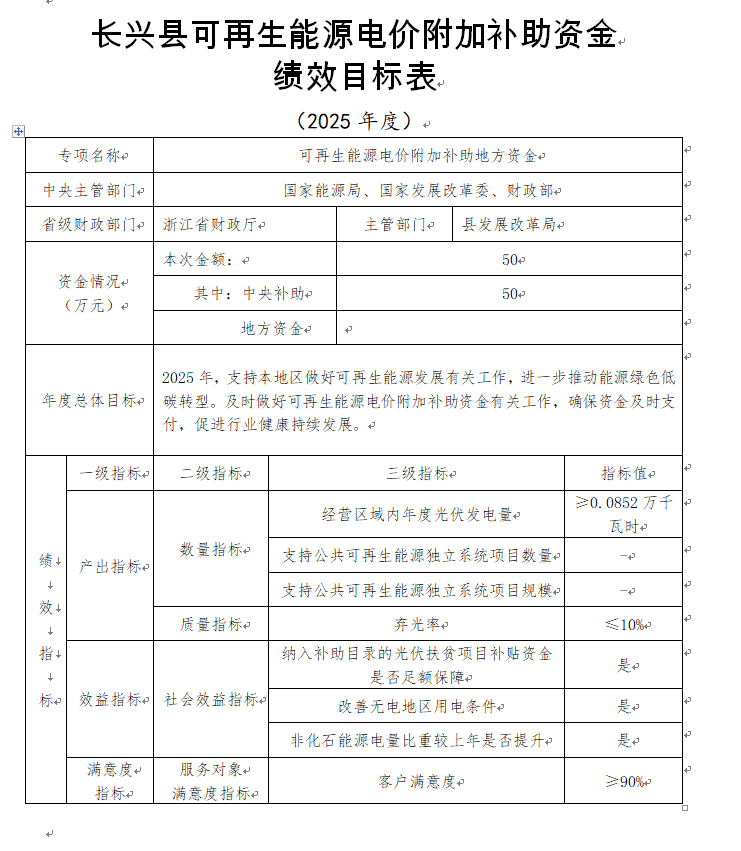
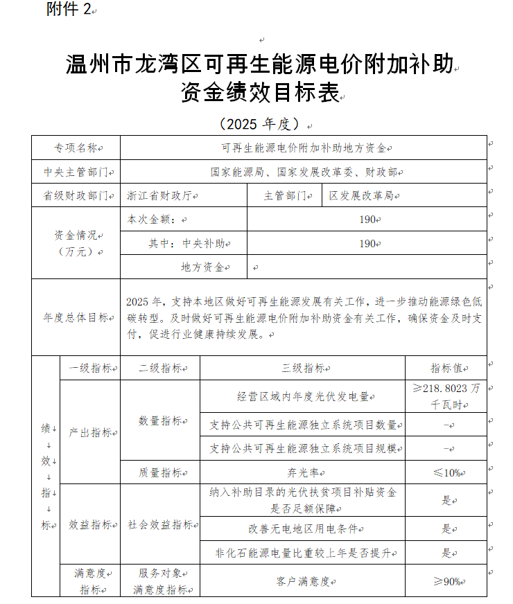
温州市、长兴县财政局: 根据《财政部关于下达2025年可再生能源电价附加补助地方资金预算的通知》(财建〔2025〕133号)、《浙江省财政厅关于提前下达2025年中央可再生能源电价附加补助资金的通知》(浙财建〔2024〕168号)规定,结合《浙江省财政厅关于申报2025年可再生能源电价附加补助资金的函》中补助资金的申报情况,现下达2025年中央可再生能源电价附加补助资金(详见附件1),相应追加你市、县2025年“2116002太阳能发电补助”支出预算指标,政府预算支出经济分类科目列“50799其他对企业补助”。资金支付方式按照财政国库集中支付有关制度执行。有关事项通知如下: 一、浙财建〔2024〕168号提前下达的补助资金已优先足额补助公共可再生能源独立电力系统项目至2024年底。 二、本次下达的光伏发电项目补助资金应优先足额补助50kw及以下装机规模的自然人分布式项目截至2025年底所发电量对应的应拨未拨补贴。至此,申报时2021年前应补未补部分已全部足额补助。 三、对于剩余的其他光伏发电项目2021—2024年所发电量对应的补贴,按等比例方式计算拨付。 四、请严格按照国家和省关于可再生能源管理的有关规定,切实加快预算执行进度,强化资金监督管理,充分发挥财政资金使用效益。同时,根据附件2所列绩效目标,切实加强预算绩效管理,会同当地发展改革委(局)等部门在组织预算执行中做好绩效监控工作,确保年度绩效目标如期实现。 附件: 附件1.2025年中央可再生能源电价附加补助资金分配表.docx 附件2.中央可再生能源电价附加补助资金绩效目标表.docx 浙江省财政厅 2025年6月23日 (此件公开发布)
![]() |
浙江省太阳能光伏行业协会





