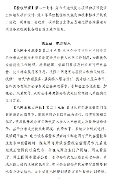
6月9日,浙江省发改委印发《关于公开征求浙江省分布式光伏发电开发建设管理实施细则(征求意见稿)》的通知。通知指出,一般工商业分布式光伏可选择全部自发自用或者自发自用余电上网模式;采用自发自用余电上网的,年自发自用电量占发电量的比例不作要求。大型工商业分布式光伏可选择全部自发自用模式或自发自用余电上网模式参与现货市场。
其中,农光互补、渔光互补以及小型地面电站光伏发电项目归于集中式光伏电站管理。在2025年1月23日(含)前已按照分布式光伏项目备案的农光互补、渔光互补光伏电站项目,但无法于2025年5月1日(含)前建成投产,需变更备案为集中式光伏项目。变更备案后的集中式光伏项目如在2025年5月1日(含)前已取得接网意见,视为纳入全省集中式光伏项目建设计归划,无需另行申报,该类项目上网模式可选择全额上网或自发自用余电上网。
对于利用农业种植设施、畜禽养殖设施、林业种植培育设施、渔业养殖设施等设施建设的光伏发电项目,交流侧装机容量在6兆瓦及以上的归于集中式光伏电站管理,纳入全省集中式光伏项目建设计划后实施;交流侧装机容量低于6兆瓦的按照一般工商业分布式光伏项目管理。
对于在各类道路上方或边坡上建设的光伏发电项目,若项目建设在建筑物以及与该建筑物同一用地红线范围内的道路上或道路边坡上,按照工商业分布式光伏发电项目管理,其他情况按集中式光伏电站管理。
原文如下:
关于公开征求《浙江省分布式光伏发电开发建设管理实施细则(征求意见稿)》意见建议的通知
为进一步贯彻落实《国家能源局关于印发〈分布式光伏发电开发建设管理办法〉的通知》(国能发新能规〔2025〕7号)要求,推动我省分布式光伏高质量发展,省能源局编制了《浙江省分布式光伏发电开发建设管理实施细则(征求意见稿)》,现公开征求社会意见,征求意见时间为2025年6月9日至6月18日。如有意见建议,请以电子邮件或信函方式反馈至省能源局新能源处,并注明“浙江省分布式光伏发电开发建设管理实施细则反馈意见建议”字样。
联系人:杜国伟;联系电话:0571-87052582;
电子邮件:zjnyjxnyc@163.com;
邮寄地址:浙江省杭州市省府路8号;邮编:310025。
企事业单位反馈意见,请注明单位名称、组织代码、联系人、联系方式。个人反馈意见,请注明姓名、身份证号、联系方式。
附件:浙江省分布式光伏发电开发建设管理实施细则(征求意见稿)
浙江省能源局
2025年6月9日
浙江省太阳能光伏行业协会





