5月24日,嘉兴市南湖区人民政府关于印发南湖区贯彻浙江省和嘉兴市进一步推动经济高质量发展若干政策承接落实方案的通知,通知指出,落实整区屋顶分布式光伏开发试点建设,推进居民光伏集中连片开发。有序推进集中式复合光伏发展,在符合用地政策的前提下,鼓励建设渔光互补、农光互补光伏电站。试点谋划推进千乡万村驱风行动。
原文如下:
嘉兴市南湖区人民政府关于印发南湖区贯彻浙江省和嘉兴市进一步推动经济高质量发展若干政策承接落实方案的通知
(南政发〔2024〕28号)
嘉兴南湖高新区、湘家荡区域管委会,各镇人民政府、街道办事处、园区管委会,区政府各部门、市直南湖各单位:
《南湖区贯彻浙江省和嘉兴市进一步推动经济高质量发展若干政策承接落实方案》已经十届区政府第34次常务会议审议通过,现印发给你们,请认真贯彻执行。
嘉兴市南湖区人民政府
2024年4月30日
(此件公开发布)
南湖区贯彻浙江省和嘉兴市进一步推动经济高质量发展若干政策承接落实方案
为深入贯彻中央、省委和市委经济工作会议精神,进一步提振市场主体信心,稳定发展预期,推动经济高质量发展,实现质的有效提升和量的合理增长,现结合南湖区实际,就贯彻浙江省和嘉兴市进一步推动经济高质量发展若干政策,制定承接落实方案。
一、扩大有效投资政策(由区发展和改革局牵头实施)
深入实施扩大有效投资“551”工程,在科技创新、现代产业、交通设施、城乡发展、社会民生5大领域安排54个左右重大项目,完成年度投资130亿元以上,推动2024年全区完成固定资产投资同比增长8%以上。
(一)发挥重大建设项目带动支撑作用。落实《浙江省重大建设项目管理办法》,推进扩大有效投资“551”工程年度实施计划,支持重大建设项目审批能快则快、要素保障应保尽保。持续推进投资“赛马”激励,推动激励措施充分快速兑现。(责任单位:区发改局、区自然资源和规划分局)
(二)加大财政支持力度。围绕保障重大项目建设、激发全社会投资活力,区财政重点支持交通类、城建类、农水类等政府投资项目资金。(责任单位:区财政局、区交通运输局、区住建局、区农业农村和水利局)
(三)向上争取资金支持。争取地方政府专项债券、增发国债、超长期特别国债等资金对重大项目的支持,全力申报90亿元以上地方政府专项债券项目,增发中长期特别国债和中央预算内投资支持项目在2023年基础上有所增长,综合融资成本实现稳中有降。(责任单位:区发改局、区财政局)
(四)加强用地用林要素保障。2024年,全区供应建设用地4000亩。全年获取省下达新增建设用地计划指标不少于1000亩,其中争取获得省重大产业项目奖励指标600亩以上(含跨省增减挂钩节余指标)。通过农村土地综合整治,获取增减挂钩节余指标500亩。保障省重大产业项目新增建设用地计划指标300亩,允许省重大产业项目中的示范类制造业项目预支新增建设用地计划指标。持续提高用地审批效率,简化用地预审,允许省级以上重大基础设施分期分段办理农用地转用和土地征收。统筹新增建设用地、存量建设用地支持民间投资项目合理用地需求,支持工业用地采取弹性年期出让、先租后让、长期租赁等供应方式,引导民间投资项目占出让工业用地比重不低于70%。落实省重大建设项目林地要素保障机制,对省重大建设项目使用林地实行“边占边补”,允许最迟在次年年底完成补充林地任务。探索补充林地责任指标跨区域调剂,积极向省级追加林地定额。2024年,全区保障建设项目使用林地200亩以上。(责任单位:区自然资源和规划分局)
(五)强化用能要素保障。2024年,保障新上重大项目用能20万吨标准煤以上,确保新增能耗支持民间投资项目的比重不低于80%,确保省重大建设项目用能“应保尽保”。加快推动传统产业集聚提升,加大节能技术改造力度,全年腾出存量用能空间6万吨标准煤。用足用好国家绿证抵扣能耗政策,鼓励支持市场主体购买绿证,绿证对应电量不纳入企业节能目标责任考核。允许符合条件的新上项目通过购买绿证等形式,落实能耗平衡方案。推动全区工商业电力用户进入市场,力争全年实现市场化交易电量35亿千瓦时以上,推动工商业电价在原有基础上稳中有降。(责任部门:区发改局、区经信商务局)
(六)加大对民间投资支持力度。加大向民间投资项目的资源要素倾斜力度,全面落实“民营经济政策32条”,新安排的产业基金、新出让的建设用地、新批复的能源指标主要用于支持民间投资项目,落实招投标“七个不准”政策,以更高的资源要素保障水平进一步激发民间投资活力。常态化向民间资本推介重大项目,加大政府和社会资本合作力度,充分调动民间资本积极性。〔责任单位:区发改局、区数据局(区行政审批局)〕
(七)加力推进城市地下管网建设等五大领域补短板。支持城市地下管网建设、促进教育高质量发展、推动农民工市民化、有效增加医疗服务供给、有效增加养老服务供给等五大领域补短板,谋划实施一批项目,全力争取国家、省级和市级支持。(责任单位:区发改局、区教育体育局、区民政局、区住建局、区卫生健康局)
二、科技创新政策(由区科技局牵头实施)
深入实施“315”科技创新体系建设工程,以创新深化为战略核心,扎实推进科技成果转化项目建设,持续开展科研“揭榜挂帅”,推进关键核心技术攻关、科技金融等工作,推动创新链产业链资金链人才链深度融合,以科技创新塑造发展新动能。2024年,全区研发投入强度争取达到4.35%,高新技术产业增加值占规上工业增加值的比重达75%以上。
(八)强化财政资金保障。围绕教育、科技、人才一体化推进,强化科技创新投入、人才支撑投入、教育支撑投入。(责任单位:区财政局、区科技局、区委组织部、区人力社保局、区教育体育局)
(九)推进亚太路科技创新带高质量发展。全面统筹提升亚太路科创综合实力,抓好政策、空间、平台等关键要素保障,进一步激发亚太路科创带创新创业活力,打响品牌、提升显示度、辨识度。支持高新技术优势企业布局建设高水平研发机构,积极发挥嘉兴G60科创走廊重要节点作用。(责任单位:区亚太路科创带指挥部办公室、区亚太路科创带指挥部成员单位)
(十)支持开展关键核心技术攻关。部署实施区级科技项目,单个项目最高给予30万元经费支持;对承担市级科技项目的给予最高100万元市区联动支持;对牵头承担国家重点研发计划的单位,给予每家100万元市区联动奖励;对牵头承担省“双尖双领”重大科技项目的单位,给予每家最高50万元奖励。支持科技领军企业、科技“小巨人”企业联合高校、科研院所、产业链上下游企业组建创新联合体,开展关键核心技术攻关,对创新联合体实施的能形成标志性成果的重大科技项目,按照省市县联动支持的要求给予经费补助。(责任单位:区科技局、区财政局)
(十一)推动企业加大研发投入。落实企业研发费用加计扣除、高新技术企业所得税减免、基础研究投入税收优惠、先进制造业企业增值税加计抵减等政策。对符合加计扣除政策的企业,其研发费用达到100万元以上且增幅达到15%以上的,按研发费用增量部分的10%给予补助,每家企业最高不超过500万元,其中规上企业研发费用占营业收入比重须达到3%以上(含),高新技术企业研发费用占营业收入比重须达到4%以上(含)。(责任单位:区科技局、区经信商务局、区财政局、区税务局)
(十二)提升高能级科创平台建设质效。大力支持基础研究,对新建的全国重点实验室分中心(分室),给予每家300万元市区联动奖励。对新认定的省重点实验室给予200万元市区联动奖励,建设期满后绩效评价优秀的,按上级资金给予1:1市区联动配套支持。对市级重点实验室(A类)绩效评价优秀的,给予每家最高60万元市区联动奖励。支持创新能力突出的企业积极参与新型实验室体系和新型研发机构体系建设,与市重点实验室、高校院所共建联合实验室等基础研究平台,与省自然科学基金建立联合基金,加快提升我区相关领域、行业、区域的基础研究能力。(责任单位:区科技局、区经信商务局、区财政局)
(十三)加快科技成果转移转化。加大科技成果奖励力度,对以第一项目完成单位获得省科技大奖、省科学技术奖(包括省自然科学奖、省技术发明奖、省科学技术进步奖)一等奖、二等奖、三等奖的,分别给予300万元、100万元、60万元、20万元市区联动奖励。实施专利转化运用专项行动,打通专利转化关键堵点,推动专利产业化。推进科技保险试点工作,全面推广科技成果“先用后转”,鼓励金融机构开发“先用后转”专项金融保险产品,为科技型企业提供专利执行、研发中断等科技保险业务,对符合条件给予保费补助。(责任单位:区科技局、区财政局、区市场监管局)
(十四)引进培育高水平创新型人才。聚焦先进制造业集群发展方向,积极组织申报“星耀南湖”人才计划,深入实施南湖分计划,对入选人才给予相应补助。对入选省级以上重点人才工程的,按照上级资金给予相应配套支持。支持符合条件的人才申报省卓越工程师培养工程。支持企业面向创新大国和制造业强国引进海外工程师,符合条件的,给予企业相应补贴和配套补助。(责任单位:区委组织部、区经信商务局、区教育体育局、区科技局、区财政局、区人力社保局)
(十五)增强金融服务科技创新能力。运营南湖科创基金,建立健全创投基金运行机制,加大对科创企业和成果转化项目的投资力度。用好央行再贷款、再贴现等政策工具,引导金融机构加大对科创企业的信贷支持力度。支持以科技企业孵化器、科研院所等为主体,发起设立科创基金,按照“孵化+投资”的模式,促进科创企业裂变发展。深化科创金融改革,推动资本市场普惠服务,支持科创企业在沪深北交易所、“专精特新”板、“新三板”等挂牌上市,力争2024年全区科创企业贷款增速高于各项贷款平均增速、全区新增挂牌上市企业1家。(责任单位:区政府办公室、区发改局、区科技局、南投集团)
(十六)完善政府采购制度。实施政府首购制度,对企业符合国民经济发展要求,代表先进技术发展方向、首次投向市场、暂不具备市场竞争力但具有较大潜力和产业带动作用,需要重点扶持的科技创新产品或服务,在功能、质量等指标能够满足政府采购需求的条件下,政府采购应当率先购买,不得以商业业绩为由予以限制。适宜由中小企业提供的,严格落实政府采购项目预留份额要求。加大首台(套)产品推广应用力度,落实政府采购和招标投标支持首台(套)产品政策。区属国有企业在符合有关采购规定情况下,可参照执行。(责任单位:区财政局、区发改局、区经信商务局、区科技局)
(十七)优化资源要素配置。对研发费用占营业收入比重高于5%的企业,鼓励安排用电、用水、用地、能耗排放指标,纳入各类科技计划支持清单。对省级部门发文确认的高新技术产业投资项目,其高可靠性供电费用按收费标准的70%执行。(责任单位:区科技局、区发改局、区经信商务局、区自然资源和规划分局)
三、新型工业化培育政策(由区经信商务局牵头实施)
围绕建设智造创新强区,加快打造微电子、智能装备、生命健康三大主导产业,立足产业细分领域,培育发展以功率半导体分立器件、生物医药、无人机(船)为主导,柔性电子、汽车电子、空中飞行器等为协同的“3+X”新星产业群,推动产业布局从“块状分布”到“链群发展”,进一步推动我区先进制造业集群发展提能升级。2024年,力争规上工业增加值增长6%。
(十八)加大财政支持力度。聚焦先进制造业集群高质量发展,2024年区财政安排资金,支持“两化”改造、“专精特新”企业培育、工业稳增长、小微园区建设、人才队伍建设等,2024年从土地出让收入中按不低于0.5%提取“腾笼换鸟”专项经费,重点用于盘活工业用地、企业整治提升、宿舍型保障性租赁住房、产业园区配套设施等。(责任单位:区财政局、区委组织部、区经信商务局、区人力社保局)
(十九)推进企业数字化改造。对生产性设备投资5000万元以上、3000万元以上、1000万元以上、500万元以上的符合南湖区产业导向的项目,分别按生产性设备投资额的10%、8%、6%、4%给予补助,单个项目最高补助不超过3000万元。项目属于战略新兴产业或数字经济领域的,生产性设备投资额补助比例上浮2%,单个项目最高补助提高到4000万元。对经认定的省级未来工厂示范企业、省级未来工厂培育(试点)企业、省级智能工厂(数字化车间),市区联动分别给予150万元、50万元、30万元奖励。(责任单位:区经信商务局)
(二十)加快企业绿色化改造。对新能源替代利用和节能改造项目年替代利用量(节能量)达到200吨(含,下同)标准煤(等价值)以上或二氧化碳年减排量达到400吨以上、节水改造项目年节水量达到10万吨以上,经有资质的第三方检测机构认定且设备投资额不低于200万元的,给予设备投资额8%的市区联动补助;年替代利用量(节能量)每增加400吨标准煤(等价值)或二氧化碳年减排量每增加800吨、年节水量每增加20万吨,补助比例增加1个百分点,最高给予设备投资额12%的市区联动补助,最高限额400万元。对经认定的国家级、省级、市级绿色工厂和绿色园区,分别给予150万元、50万元、20万元市区联动奖励。对经认定的国家级绿色供应链管理企业、绿色设计示范企业、重点用能行业能效“领跑者”企业,给予150万元市区联动奖励。对经认定的省级节水型企业,给予10万元市区联动奖励;对自愿开展清洁生产并通过省级审核验收的企业,给予5万元市区联动奖励。(责任单位:区经信商务局、区财政局)
(二十一)支持产业技术创新。对经认定的国际、国内、省内、市内首台(套)装备、首批次新材料,市区联动分别给予200万元、150万元、50万元和20万元奖励(责任单位:区经信商务局)
(二十二)加大对企业认定支持。对新认定的国家级“单项冠军”、专精特新“小巨人”和省级“隐形冠军”市区联动分别给予300万元、150万元和100万元奖励。(责任单位:区经信商务局)
(二十三)强化金融支持服务。争取国家制造业中长期贷款支持政策更好更快落地。深化企业“上市100”专项行动,进一步落实上市公司质量提升工程,培育更多带动作用强的制造业上市公司。(责任单位:区政府办公室、区经信商务局)
(二十四)推进存量工业用地挖潜提升。深化“空间换地”,推动工业设备上楼,在符合相关技术规范要求的前提下,工业用地容积率一般不低于1.5,建筑系数达到40%以上。鼓励有条件的项目,容积率达到2.0以上。对评定为五星级、四星级、三星级小微企业园,市区联动分别给予运营管理主体一次性奖励500万元、300万元、100万元。(责任单位:区经信商务局、区财政局)
(二十五)加强制造业人才招引培育。各级各类人才计划向我区先进制造业集群倾斜,省级人才工程企业申报对象比例达到60%以上。加强卓越工程师培养,实施“星耀南湖”领军人才计划,靶向引进领军人才(团队)8个以上。实施新时代嘉兴工匠培育工程,新增技能人才3000名。(责任单位:区委组织部、区经信商务局、区人力社保局)
(二十六)支持建筑业高质量发展。全力打造“南湖建筑”金名片,加大建筑企业培育力度,努力实现特级企业零的突破。持续优化招投标市场环境,积极推进工程总承包模式,推进评定分离试点范围,鼓励联合体投标。支持建筑业企业转型升级,加快推广智能建造和装配化装修。加强信用体系建设,严查市场违法违规行为。〔责任部门:区住建局、区发改局、区数据局(区行政审批局)〕
四、现代服务业高质量发展政策(由区发展和改革局牵头实施)
深入实施服务业高质量发展扩容提质工程,深化与虹桥高端商务联动,重点在打造服务业重点平台、培育领军企业、发展信息服务业等方面加大支持力度,推动服务业高质量发展。2024年,力争全年服务业增加值增速6.5%左右。
(二十七)落实财政资金保障。以生产性服务业和生活性服务业为重点领域,聚焦科技服务、软件信息、健康养老、商务服务等重点行业,区财政2024年重点保障服务业发展、文化产业以及旅游业、金融科创发展资金、人才、养老服务等专项资金。(责任单位:区财政局)
(二十八)深入推进城市创新区建设。擦亮首位度鲜明标识,打造城市创新区“十大标志性项目”,推动更多要素保障向城区创新区倾斜,全力推进城市系统更新,统筹抓好片区开发和“微改造、精提升”,推动重点片区、园区、社区提档升级,探索多方合作经营模式,努力变空间存量为发展增量,加快提升中心城区首位度。(责任单位:区城市创新区建设联席会议办公室、区城市创新区建设联席会议成员单位)
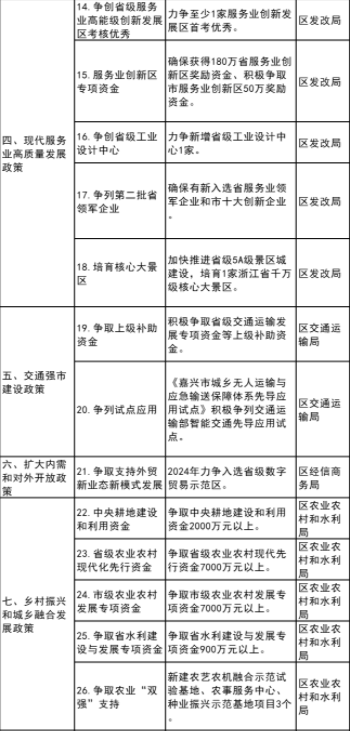
(二十九)支持打造服务业重点平台。推动嘉兴科技城检验检测服务业集聚区、嘉兴电商产业园“国字号”平台建设;深入推进3个省级、1个市级现代服务业创新发展区建设,积极争创省级服务业高能级创新发展区。优先推荐现代服务业创新发展区内企业申报省级服务业专项资金,积极争取省、市服务业创新发展区奖励资金。在年度新增建设用地计划指标分配中,优先安排现代服务业创新发展区建设用地。深入推进楼宇经济提质增效、开展强镇竞赛,加大力度支持各镇街打造具有辨识度和竞争力的差异化服务业发展平台,积极争取市服务业高质量发展强镇(街道)奖励资金。(责任单位:区发改局、区自然资源和规划分局)
(三十)支持培育服务业领军企业。支持申报第二批省级服务业领军企业、市级“十佳创新”服务业企业评选工作,支持符合条件的服务业领军企业纳入“雄鹰行动”培育库、上市企业培育库,并依法依规给予要素保障支持,支持申报各类政府产业基金、创新基金以及重大科技专项,支持争取中央预算内投资、政策性金融工具等,支持参与国家和国际行业标准的制定推广。落实研发费用加计扣除及企业设备加速折旧等优惠政策。对并购重组涉及的资产评估增值、债务重组收益、不动产登记等,予以落实税费优惠政策。(责任单位:区发改局、区经信商务局、区科技局、区财政局、区税务局)
(三十一)支持信息服务业稳进提质。贯彻落实信息服务业企业相关所得税优惠政策。积极申报省级首版次软件产品,强化首版次软件奖励和推广应用支持,对被评定为市级、省级首版次软件产品的企业分别给予20万元、50万元一次性市区联动奖励。(责任单位:区经信商务局、区发改局、区财政局、区税务局)
(三十二)推动工业设计产业提升发展。力争新增省级工业设计中心1家,围绕工业设计与人工智能、3D打印技术、虚拟现实和增强现实等技术融合发展方向,培育优秀创新案例,不断通过设计引领助力制造业高质量发展。(责任单位:区经信商务局)
(三十三)推进文化体育产业高质量发展。用好用足各级文化产业发展专项资金,采用项目补助、奖励等方式加大对文化产业项目支持。组织申报认定一批省级龙头文化企业、重点文化企业、成长型文化企业、重点文化产业园区、省级文化创意街区。支持大视听产业发展,培育壮大短视频的头部企业。统筹用好各级扶持体育发展专项资金,对获评各级体育产业、运动休闲等示范的区域、单位或项目给予一定奖励。(责任单位:区委宣传部、区财政局、区教育体育局、区文化和旅游局)
(三十四)推进文化旅游融合发展。支持创建文旅消费品牌,建设国家文化和旅游消费试点、示范城市,加快推进省级5A级景区城建设,培育1家浙江省千万级核心大景区。对省级以上重大文旅项目,纳入用地审批“绿色通道”。鼓励城市转型退出的工业用地根据相关规划用于发展文化和旅游产业。支持乡村旅游发展用地申请使用各地在乡镇国土空间规划和村庄规划中预留的不超过5%的建设用地机动指标。创新旅游项目用地管制方式,确有需要的允许选址在城镇开发边界外。对个人出租住房经营乡村旅游的,予以落实税收优惠政策。支持旅游企业积极承接疗休养、春秋游、会展、研学等服务活动,拓展业务空间。鼓励各级党政机关、各企事业单位、社会团体组织的会展活动,按规定委托旅行社代理安排交通、住宿、餐饮、会务等服务事项。支持探索旅游向导员制。(责任单位:区文化和旅游局、区委组织部、区教育体育局、区财政局、区人力社保局、区自然资源和规划分局、区税务局、区总工会)
(三十五)推进新时代人力资源服务业高质量发展。用足、用好人力资源产业园若干政策意见,大力实施人力资源服务业“建圈强链”行动,加快培育领跑企业、规上企业、“专精特新”企业,鼓励本土机构建设全球服务网络,不断提升人力资源服务机构核心竞争力。推行“人力资源服务券”、组织参加人力资源创业创新大赛、开展“四方联动·产教融合”人才培育等,鼓励人力资源服务机构发展中高端人力资源服务。(责任单位:区人力社保局、区发改局、区经信商务局、区财政局、区市场监管局)
五、交通强区建设政策(由区交通运输局牵头实施)
坚持“大干交通、干大交通、快干交通”,全面落实交通强省、强市工作目标,加快推进交通重大项目建设,构建现代化交通物流体系。2024年,力争完成综合交通投资13亿元以上。
(三十六)增强财政要素保障能力。2024年,区级财政重点支持交通重点项目建设。积极争取省级交通运输发展专项资金等上级补助资金,申报专项债和一般债,拓展项目资金保障渠道。(责任单位:区财政局、区交通运输局)
(三十七)强化港地协同要素保障。积极配合市级部门争取强港建设重点基础设施项目纳入省重大建设项目,获得省级新增建设用地、耕地占补平衡、林地定额等指标保障。对符合省重大产业项目申报条件的港口物流、航运服务业类项目,积极争取相关用地支持政策。(责任单位:区发改局、区自然资源和规划分局、区交通运输局)
(三十八)加快构建现代化交通物流体系。积极配合市级部门发布实施《嘉兴“公铁水空”联运枢纽发展规划》,推进南湖区“公铁水空”联运枢纽建设相关工作。支持海铁联运铁路集装箱班列发展,落实嘉兴市海铁联运铁路集装箱班列200元/标箱的市区联动补助政策。大力发展低空经济,加快形成新质生产力,《嘉兴市城乡无人运输与应急输送保障体系先导应用试点》积极争列交通运输部智能交通先导应用试点(责任单位:区发改局、区财政局、区交通运输局)
(三十九)降低交通运输成本。继续落实国际标准集装箱运输车辆通行费优惠政策、国家鲜活农产品运输“绿色通道”政策和省属及市属国有全资或控股的高速公路路段对使用我省发行的电子不停车收费(ETC)车载装置的合法装载货运车辆实行通行费八五折优惠政策。(责任单位:区财政局、区交通运输局)
(四十)稳步推进交通惠民。支持推进“四好农村路”2.0版,2024年,新改建农村公路2.8公里,养护工程42.2公里。支持农村客货邮融合,新增综合性服务站点5个,优化共配中心、综合服务站点建设与布局。(责任单位:区交通运输局、区邮政管理局)
六、扩大内需和对外开放政策(由区经信商务局牵头实施)
把扩大消费摆在优先位置,更好发挥消费对经济发展的基础性作用,持续推进“拓市场、拓订单”行动,推动外贸稳规模优结构。2024年,全区社会消费品零售总额增长5.5%,外贸出口占全国份额保持基本稳定、增速保持正增长,实际利用外资4亿美元,制造业利用外资占比保持在30%以上。
(四十一)强化财政资金支持。聚焦促进消费提质扩容以及稳外贸扩外资,区财政重点支持消费提质扩容等促消费领域、扩大开放领域资金。(责任单位:区财政局、区经信商务局)
(四十二)改善传统消费。全年新增公共充电桩260根。2024年,稳定扩大传统消费,构建文商旅体工农联合促消费矩阵,部门协同举办各类促消费活动10场以上,各大商圈、街区、景点等举办各类促销活动100场以上。提升南湖天地、八佰伴、辰溪里等重点商圈集聚度,加快打造少年路特色工厂店集聚区,推动老字号守正创新,打响国潮国货品牌国内外知名度。(责任单位:区经信商务局、区财政局,区文化和旅游局)
(四十三)打造消费新场景。2024年,培育壮大新型消费,大力发展首店经济、网红经济,争创省级高品质步行街、特色商业街等高品质消费集聚区,支持夜经济发展,推动消费结构升级,继续办好汽车消费节、南湖金秋购物节等促消费活动,培育壮大城市经济新增长点。支持直播电商提质升级,推进电商直播式“共富工坊”建设。(责任单位:区经信商务局、区财政局,区文化和旅游局)
(四十四)持续开展外贸“双拓”行动。开展“拓市场、拓订单”行动,加大外贸企业拓市场、拓订单力度,2024年计划政府牵头与企业自行组织出国(境)拓市场团组10个以上、出境拓市场企业400家(次),达成意向订单4亿美元以上,开展展会资源对接、政策宣讲活动各1场以上。强化工贸联动支持,组织开展展会推介会、供需对接会、跨国采购会等系列活动。对短期出口信用保险保费给予不低于65%的补助,原则上单家企业不超过500万元。对我省鼓励进口产品和技术目录内的先进产品技术等给予贴息支持。(责任单位:区经信商务局、区财政局)
(四十五)支持外贸新业态新模式发展。打造数字贸易领域标志性成果,系统梳理南湖区数字贸易的发展现状与基础,谋划南湖区数字贸易示范区建设的发展思路与举措。2024年,南湖区力争入选省级数字贸易示范区。(责任单位:区经信商务局、区财政局)
(四十六)激励外资加速到位。对当年度实际利用外资达到100万美元(经商务部认定,下同)的外资企业,每实到100万美元奖励10万元人民币。对当年度实际利用外资达到100万美元且符合区主导产业的先进制造业外资企业,每实到100万美元奖励20万元人民币,其中当年度累计实际利用外资3000万美元(含)以上的先进制造业企业,每实到100万美元奖励25万元人民币。单个项目当年累计最高不超过5000万元人民币。(责任单位:区经信商务局、区财政局)
(四十七)加大境外跨国公司总部项目招引力度。对跨国公司在南湖区投资设立独立核算的区域总部或外资研发中心等功能性机构项目,经认定后,在政策有效期内,每年按当年度实到100万美元给予市区联动奖励20万元人民币,单个项目累计最高不超过2500万元人民币。(责任单位:区经信商务局、区财政局)
七、乡村振兴和城乡融合发展政策(由区农业农村和水利局、区发展和改革局牵头实施)
深入实施县城承载能力提升和深化“千村示范、万村整治”工程,建设宜居宜业和美乡村。统筹推进新型城镇化和乡村全面振兴,促进城乡融合发展。2024年,全区城乡居民收入倍差控制在1.42以内,全区95%行政村实现集体经济总收入30万元且经营性收入15万元以上。
(四十八)加大财政支持力度。聚焦推进乡村全面振兴、增强城镇集聚辐射功能,区财政2024年重点支持农渔技术示范推广、美丽乡村建设、水利项目建设、农业产业化补助、高标准农田建设、农业政策性保险、强村富民项目、绿色发展等农业农村高质量发展资金。(责任单位:区财政局、区农业农村和水利局)
(四十九)加大金融支农力度。协同推进涉农信用体系建设,为涉农主体增信赋能,便利涉农主体融资对接。加快推进农户精细化建档评级工作,深化推广“农户家庭资产负债表融资”模式,全区建档覆盖面力争超55%、授信户数稳步提高。提高小微、“三农”融资担保覆盖面,保持担保费率1%以下。落实政策性农业保险保费补贴政策,扩面推广小麦完全成本保险、生猪价格指数保险等新险种。深化地方特色农业保险和其他商业性农业保险保费补贴政策。(责任单位:区政府办公室、区农业农村和水利局)
(五十)加强耕地保护和土地综合整治。2024年,按照耕地占补平衡管理体制改革要求,拓展补充耕地来源,全年实现耕地垦造和功能恢复500亩。加快开展永久基本农田储备区建设,完成“百千万”永久基本农田集中连片整治0.6万亩。完成土地综合整治项目2个,积极争取省级土地综合整治精品工程1个。统筹整合相关资金,集成现有涉农政策,优化耕地、林地、永久基本农田、高标准农田和粮食功能区等农业生产空间布局。(责任单位:区自然资源和规划分局、区财政局、区农业农村和水利局、)
(五十一)健全粮食安全保障机制。2024年,全区新建和改造提升高标准农田(含绿色农田)2.7万亩以上。落实省级规模种粮动态补贴机制。支持粮油规模化生产,在省市财政补贴基础上,对全年稻麦油复种50亩以上的规模生产主体,区财政按实际种植面积再额外给予每亩40元的补贴。保持稻谷最低收购价高于国家最低收购价。(责任单位:区农业农村和水利局、区发改局、区经信商务局、区财政局、区自然资源和规划分局)
(五十二)建设美丽乡村。深化新时代美丽乡村建设,推进传统村落和重要农业文化遗产保护利用,编制融入国土空间和村庄发展规划,加快推进未来乡村建设。适度超前建设农村电网,重点支持乡村公共充电设施建设及运营,支持新建乡村充电设施130根。落实整区屋顶分布式光伏开发试点建设,推进居民光伏集中连片开发。有序推进集中式复合光伏发展,在符合用地政策的前提下,鼓励建设渔光互补、农光互补光伏电站。试点谋划推进千乡万村驱风行动。(责任单位:区农业农村和水利局、区发改局、南湖供电分公司)
(五十三)支持科技强农、机械强农。支持农业关键核心技术攻关和农业新品种选育,育成和推广具有自主知识产权农业新品种(种系)1个以上。市区联动选派科技特派员50人次以上,组织实施科技特派员配套专项,完善“个人+团队”服务模式,全面实现科技特派员服务领域从农业领域向全产业领域拓展,推动科技特派员制度走深走实。深入实施农业“双强”行动,新建农艺农机融合示范试验基地、农事服务中心、种业振兴示范基地项目3个以上。落实农业机械购置补贴政策。(责任单位:区农业农村和水利局、区科技局、区财政局)
(五十四)壮大乡村特色优势产业。推进实施乡村“土特产”精品培育工程,提升“土特产”市场竞争力和可持续发展能力。建设1条年产值超10亿元的“土特产”全产业链。积极争取省级现代设施农业建设项目贷款贴息。(责任单位:区农业农村和水利局)
(五十五)深化强村富民乡村集成改革。推进实施新型农村集体经济发展项目。按照农村产权流转交易规范化整省试点要求,推进农村产权交易体系建设。建立完善联农带农利益联结机制,推动“一县一品”产业发展。(责任单位:区农业农村和水利局)
(五十六)促进县城承载能力全面提升。实施城乡提升工程重大项目9个,计划完成投资5亿元以上。推动政策性银行单列信贷规模。深化“两个主平台”建设,统筹推进城乡风貌样板区、未来社区、美丽城镇建设,打造蓝绿生态空间,持续优化城乡人居环境。(责任单位:区发改局、区政府办公室、区住建局、区农业农村和水利局)
(五十七)推进特色小镇高质量发展。推动特色小镇在产业、功能、形态、体制机制等方面全面升级。特色小镇内符合条件的项目,优先支持申报省重大产业项目政策。推进南湖云创小镇验收命名工作。(责任单位:区发改局、区财政局、区自然资源和规划分局)
(五十八)有序推进农业转移人口市民化。落实户籍制度改革政策,试行居住证转户籍制度。落实“省级共性+市县个性”积分制度,出台南湖区新居民积分分管理办法,加快落实常住地提供基本公共服务制度。(责任单位:区发改局、区教育体育局、区财政局、区公安分局)
八、保障和改善民生政策(由区人力社保局牵头实施)
深入实施公共服务“七优享”工程,切实提升人民群众获得感、幸福感、安全感和认同感。2024年,确保一般公共预算支出三分之二用于民生领域。
(五十九)充分发挥财政保障作用。按照社会政策要兜牢民生底线的要求,聚焦办好十方面民生实事,区级财政2024年重点保障学前教育、义务教育和成人教育,各类学生资助,体育发展,就业,医疗、卫生,养老保障,困难群众、残疾人、优抚对象、孤儿及困境儿童帮扶救助等资金。(责任单位:区财政局、区教育体育局、区民政局、区人力社保局、区卫生健康局、区医保分局)
(六十)支持推进“劳有所得”。支持就业困难人员、高校毕业生、自主就业退役士兵和企业招用退役士兵等重点群体就业创业。落实社保助企纾困政策,继续执行阶段性降低失业保险费率政策,多渠道支持稳岗扩岗。扩大工伤保险参保覆盖面,增强用工单位及不符合确立劳动关系情形的特定人员参保积极性。稳步实施新就业形态就业人员职业伤害保障制度。(责任单位:区人力社保局、区教育体育局、区财政局、区税务局)
(六十一)继续推进“幼有善育”。落实《嘉兴市3岁以下婴幼儿照护服务能力提升三年行动计划(2023-2025年)》文件精神,加大普惠托育推进力度,积极探索小月龄托、家庭托。稳步推进育儿津贴、孕产补助等相关支持生育的配套措施。(责任单位:区卫生健康局、区发改局、区财政局)
(六十二)支持推进“学有优教”。加快教育高质量发展,全面推进教育基础设施提质工程,创国家学前教育普及普惠县和国家义务教育优质均衡发展县。优化中小学(幼儿园)布局,启用幼儿园2所、中小学2所。深入推进国家级义务教育教学实验区工作,提升教学质量,擦亮“学在南湖”品牌。(责任单位:区教育体育局)
(六十三)支持推进“病有良医”。持续推进基层医疗单位医学重点学科建设,支持全国基层中医药工作示范区申报创建,大力推进区公共卫生服务中心及区人民医院建设,按照发展规划,落实好医疗卫生人才引育攻坚项目。支持乡村医疗卫生体系高质量发展。贯彻落实省“万名基层医生进修”三年行动计划。继续开展同质同标的参保城乡居民免费健康体检,2024年,完成健康体检6万人。(责任单位:区卫生健康局、区发改局、区财政局)
(六十四)支持推进“住有宜居”。坚持房住不炒定位,更好支持刚性和改善型住房需求。积极稳步推进城中村改造,稳慎有序推进配售型保障性住房规划建设。持续推进城镇老旧小区改造,支持有条件的楼栋加装电梯。(责任单位:区住建局)
(六十五)支持推进“老有康养”。落实困难老年人养老服务补贴、养老护理补贴和基本生活补助制度。2024年,新开办“幸福食堂”2家,新增、提升助餐点20个,建成社会化运营“幸福食堂”5个,助餐服务城乡社区覆盖率达到75%以上,康养联合体镇(街道)覆盖率达到70%以上,长期护理保险参保人数达60万人。(责任单位:区民政局、区财政局、区医保分局)
(六十六)支持推进“弱有众扶”。推进实施分层分类社会救助体系。完善最低生活保障标准动态调整机制。探索将社会帮扶对象扩大到家庭年可支配收入在10万元以下的低收入家庭。培育壮大慈善主体力量,落实困难残疾人生活补贴和重度残疾人护理补贴政策,2024年新增残疾人就业不少于100人。(责任单位:区民政局、区财政局、区残联)
上述8个领域政策由区财政2024年预算安排资金。各领域政策区级牵头单位要根据文件要求,会同财政金融、自然资源、能源、人才等要素保障单位,抓紧出台配套政策文件,及时做好政策的宣传解读、责任分解和落地实施。各镇(街道)要充分配合,发挥属地主体作用,推动政策精准滴灌、直达快享,确保基层有感、群众获益、企业得利。
本文件明确的各项政策,除标明具体实施期限外,均为2024年全年实施有效。国家、省和市出台相关政策措施的,遵照执行。
附件
南湖区积极争取上级政策事项清单
浙江省太阳能光伏行业协会





