12月14日,浙江海宁市发展和改革局关于印发海宁市分布式光伏发电项目建设管理办法的通知。通知对分布式光伏项目备案、并网、建设,运营等作出详细说明。
其中提到,光伏项目建设使用的太阳能组件的生产企业要纳入国家工信部名录或产品通过TUV国际产品质量认证或CQC认证,晶硅组件光电转换效率不低于20%,薄膜的光电转换率不低于14%,提供10年工艺质保和25年功率不低于额定功率80%有限质保。鼓励使用经中国质量认证中心“领跑者”认证的光伏组件产品。
直流侧电压大于120V的光伏项目建设使用的逆变器须具备防直流拉弧保护及防孤岛保护功能,需符合《光伏发电系统直流电弧保护技术要求》(GB/T39750-2021),且具备组件级快速关断及管理能力,确保人员及财产安全。鼓励商业建筑屋顶空间、新建建筑一体化光伏屋顶或光伏幕墙采用微型逆变器、组件优化器等装置。
光伏项目采用的配电箱必须是成套配电箱,对中压10(20)千伏光伏项目采用的配电箱内并网设备要配备符合安全需求的闸刀、断路器、浪涌保护器,并应具备光伏元件故障、漏电自动断开光伏输出总开关,以及市电停电自动断开光伏发电等基本保证安全功能,箱体材质若采用不锈钢须确保外壳可靠接地,成套配电箱内开关要提供3C认证和出厂检验报告。电缆要采用铜芯电缆,其中直流电缆采用中国质量中心认证的光伏专用电缆。
原文如下:
海宁市发展和改革局关于印发海宁市分布式光伏发电项目建设管理办法的通知
各镇人民政府、街道办事处,市政府有关部门、直属有关单位:
现将《海宁市分布式光伏发电项目建设管理办法》印发给你们,请结合实际,认真组织实施。
海宁市发展和改革局
2022年12月9日
海宁市分布式光伏发电项目建设管理办法
一、总则
(一)为规范分布式光伏发电项目备案、建设、运维管理,推进分布式光伏发电应用,根据《国务院关于促进光伏产业健康发展的若干意见》(国发〔2013〕24号)、《分布式光伏发电项目管理暂行办法》(国能新能〔2013〕433号)、《浙江省整县(市、区)推进屋顶分布式光伏开发工作导则》(浙能源〔2021〕17号)等有关规定,制定本办法。
(二)本办法所指分布式光伏发电项目(以下简称“光伏项目”)是指在用户所在场地或附近建设,并入35千伏以下电压等级配电网,并具备配电网系统平衡调节特征的光伏发电设施。分布式光伏项目设施包括光伏组件、逆变器、电箱、防雷接地棒及钢(其他防锈材质)结构支架等部分,项目屋顶擅自架设的砖混结构支架或设备用房不属于光伏项目设施。
(三)全市范围内的分布式光伏项目须依照本办法进行管理,项目施工单位须符合本办法的备案管理要求。
(四)分布式光伏发电可选择“全额上网、全部自用、自发自用余电上网”三种运营模式。海宁市供电公司(以下简称“市供电公司”)采用先进技术优化电网运行管理,为光伏发电运行提供系统支撑,保障电力用户安全用电。
二、项目备案和并网
(五)根据《企业投资项目核准和备案管理条例》,海宁市发展和改革局(以下简称“市发改局”)对企业光伏项目按审批权限实行备案管理。市供电公司负责实施规模指标内光伏项目报装申请。
(六) 企业光伏项目建设前须登录“浙江省投资项目在线审批监管平台”(https://tzxm.zjzwfw.gov.cn/indexzj.jsp)向市发改局提交备案,备案信息主要包括项目名称、建设地点、建设规模及内容、投资金额、设备清单等内容,备案通过后在平台自行下载《浙江省企业投资项目备案(赋码)信息表》。
项目单位不得自行变更项目备案文件的主要事项,包括投资主体、建设地点、项目规模、运营模式等。确需变更时,需在线向备案部门提交项目备案变更申请。
(七) 个人利用自有住宅(或个人所有的营业性建筑),建设以380(220)伏电压等级接入电网的光伏项目,由项目业主直接向市供电公司提出报装申请并提交有关资料,市供电公司按月向市发改局能源科代理报备。
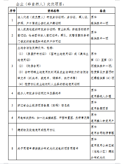
(八) 企业和居民光伏项目在报装申请时应向项目所在地供电部门提交相关材料:
1、380V及以下低压接入的光伏项目(包括居民光伏项目、企业光伏项目)
(九)在项目竣工后,应分别履行工程验收和并网验收程序。工程验收原则上由项目投资企业自行组织验收,项目总承包单位或安装企业配合,鼓励行业协会提供验收专家支持。验收应参照《屋顶分布式光伏发电项目验收规范》(T/HZPVA 001)的有关要求,所有验收应做好记录,立卷归档。
并网验收应向市供电公司申请,提交的资料清单应包含但不限于下列信息:
1、施工单位承装(修、试)电力设施许可证,建筑企业资质证书,安全生产许可证复印件(户用屋顶光伏发电项目以及 400KWp及以下的小型光伏发电项目的安装企业除外);
2、由国家认监委批准的认证机构出具的光伏组件、逆变器等主要产品的检测认证证书及产品技术参数。低压配电箱柜、断路器、闸刀、电电缆等低压电气设备3C认证证书。升压变、高压开关柜、断路器、闸刀等高压电气设备的型式试验报告。通信联调、电能量信息采集调试记录等;
3、单位工程验收报告。
市供电公司在接到申请后,低压220(380)伏居民和非居民项目、中压10(20)千伏非居民项目分别在5、10个工作日内组织并网,对项目资料完整性进行验收,安装电能计量装置。完成与项目业主签订《购售电合同》,中压10(20)千伏非居民项目还需签订《并网协议》《并网调度协议》,将验收情况书面反馈给项目单位。
三、项目建设管理
(十) 结合当前整县光伏推进建设战略,按照高水平设计、高标准建设、高质量应用的原则,重点在公共机构、基础设施、产业园、重点能耗企业等领域发展光伏应用,市供电公司及时向社会公布配电网可接入容量信息,同时在项目安装前张贴公告公示。
(十一) 光伏项目施工企业与项目业主须签订建设施工承包合同(合同须包含本办法第十二至十七条要求,未尽事宜可另行约定),项目设计和施工资质按照国家、省有关规定执行,工程建设标准要符合《建筑节能与可再生能源利用通用规范》(GB55015-2021)。
(十二) 光伏项目建设使用的太阳能组件的生产企业要纳入国家工信部名录或产品通过TUV国际产品质量认证或CQC认证,晶硅组件光电转换效率不低于20%,薄膜的光电转换率不低于14%,提供10年工艺质保和25年功率不低于额定功率80%有限质保。鼓励使用经中国质量认证中心“领跑者”认证的光伏组件产品。
(十三)直流侧电压大于120V的光伏项目建设使用的逆变器须具备防直流拉弧保护及防孤岛保护功能,需符合《光伏发电系统直流电弧保护技术要求》(GB/T39750-2021),且具备组件级快速关断及管理能力,确保人员及财产安全。鼓励商业建筑屋顶空间、新建建筑一体化光伏屋顶或光伏幕墙采用微型逆变器、组件优化器等装置。
(十四)光伏项目采用的配电箱必须是成套配电箱,对中压10(20)千伏光伏项目采用的配电箱内并网设备要配备符合安全需求的闸刀、断路器、浪涌保护器,并应具备光伏元件故障、漏电自动断开光伏输出总开关,以及市电停电自动断开光伏发电等基本保证安全功能,箱体材质若采用不锈钢须确保外壳可靠接地,成套配电箱内开关要提供3C认证和出厂检验报告。电缆要采用铜芯电缆,其中直流电缆采用中国质量中心认证的光伏专用电缆。
(十五) 光伏项目建设须符合《低压配电设计规范》(GB50054)和《3-110kV高压配电装置设计规范》(GB50060)要求。项目必须安装防雷接地设施,并符合《建筑物防雷设计规范》(GB50057);项目所采用的材料防火等级要符合《建筑设计防火规范》(GB50016)。
(十六) 光伏项目建设采用的光伏支架要采用防腐防锈材质,材质符合《太阳能光伏系统支架通用技术要求》(JG/T490),光伏支架风力荷载与重力荷载等级符合《钢结构工程施工质量验收规范》(GB50205)。建筑为坡屋面结构时,光伏组件安装最高高度与屋面距离不应超过30cm;建筑为平屋面结构时,光伏组件安装不能超过女儿墙高度。
(十七) 光伏发电项目的安装应充分考虑消防、结构安全、综合管线、维修、排水、防雷接地等方面的技术要求,不得与相关技术规范要求相违背,严格按照设计方案要求。光伏安装企业应为施工人员购买施工保险。
四、运营与安全管理
(十八) 光伏项目投资和建设企业的运营和管理遵循国家及省市的分布式光伏运营和管理的技术规范和服务标准。职责包括:
1、建立光伏项目管理体系,对运营过程进行管理,为用户提供运维服务及其他增值服务;
2、负责光伏项目的维修和维护,确保设施安全运行;
3、定期对本单位项目的安全生产状况进行检查,并记录检查情况。对项目存在的安全隐患,采取措施予以消除;
4、在光伏设施的明显位置粘贴直观、简洁的用户操作说明和安全警示等信息;
5、建立信息公开制度和服务投诉处理机制。
(十九) 光伏项目在建设过程中施工企业是责任主体并承担安全生产主体责任;项目在符合本办法要求建成并网并完成移交后,按照“谁资产、谁负责”的原则,项目业主或持有者或运维单位是项目安全运行的责任主体。
(二十) 光伏项目建设施工企业要建立安全生产责任制度,建立健全施工安全隐患排查治理制度,项目施工过程中项目负责人每天要填写隐患排查检查表,确保项目施工安全。项目施工单位对已建成的项目的安全运转情况要连续5年每半年进行一次检查并记录。
(二十一) 光伏项目施工企业要按照本办法第十一至十七条要求对已建成的光伏项目进行检查,对不符合本办法要求的项目必须进行整改。光伏项目投资、施工和运营企业违反本办法规定的,按照法律、法规有关规定进行处理。涉嫌犯罪的,依法移送司法机关追究刑事责任。
(二十二) 鼓励分布式光伏项目施工企业为所建设的分布式光伏项目购买第三者责任保险(因意外事故或自然灾害造成第三者的人身伤亡)。
五、计量与结算
(二十三) 接入公共电网的光伏项目,接入系统工程以及因接入引起的公共电网改造部分由市供电公司投资建设。接入用户侧的光伏项目,用户侧的配套工程由项目单位投资建设。
(二十四) 市供电公司负责对光伏项目的全部发电量、上网电量分别计量,免费提供并安装电能计量表。市供电公司在有关并网接入和运行等所有环节提供的服务均不向项目单位收取费用。
六、其他
(二十五)本办法由海宁市发展和改革局负责解释。
(二十六)本办法自印发之日起施行,有效期三年。
浙江省太阳能光伏行业协会





