浙江省太阳能光伏行业协会 浙江省太阳能光伏行业协会

当前位置:首页 - 协会动态 - 政策法规
浙江台州市三门县屋顶分布式光伏开发工作导则发布
时间:2025/11/20 来源:系统管理员 浏览次数:2183次
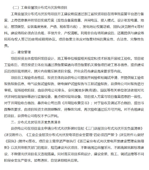
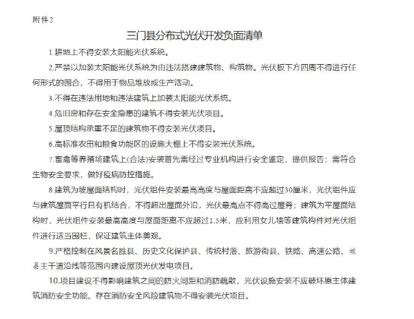
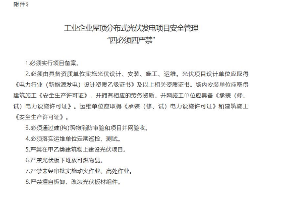
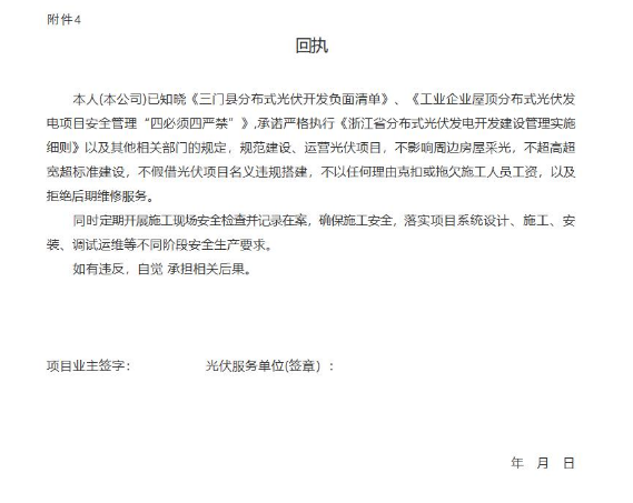
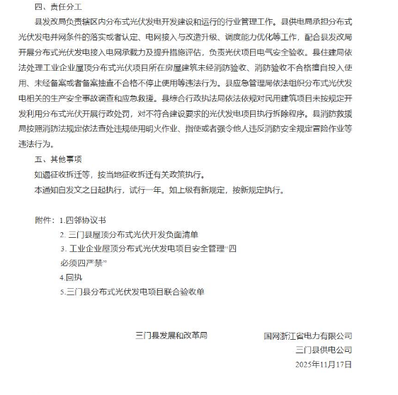
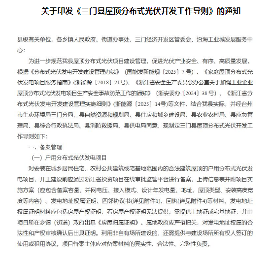
11月17日,浙江台州市三门县发改局印发《三门县屋顶分布式光伏开发工作导则》,该《导则》共5个部分,主要内容如下: 一是备案管理,明确户用分布式光伏发电项目和一般工商业屋顶分布式光伏发电项目备案环节相关要求。 二是建设管理,明确分布式光伏发电项目的验收流程。 三是分布式光伏项目开发负面清单,明确申报要求,同时规范建设和安全生产要求。 四是责任分工,明确县发改局、县供电局、县住建局、县应急管理局、县综合行政执法局、县消防救援局等6家单位在分布式光伏发电项目工作中的责任分工。 五是其他事项,明确文件试行一年。如遇征收拆迁等,按当地征收拆迁有关政策执行;如上级有新规定,按新规定执行。 该《导则》自2025年11月17日起施行。

全文如下:



新闻推荐
通知公告