11月4日,浙江省发展改革委发布关于印发《浙江省新能源上网电价市场化改革实施方案》及配套细则的通知,文件明确自2026年1月1日起施行。
新能源存量项目机制电价标准
1.机制电价,与现行价格政策有序衔接,明确为0.4153元/千瓦时;通过竞争性配置形成上网电价的,按照现行价格执行。
2.机制电量,根据机制电量比例乘实际上网电量确定。项目每年可自主确定次年机制电量比例一次,但不得高于上一年;新能源存量项目首次确定机制电量比例时,统调新能源项目(除已开展竞争性配置的新能源项目)不得高于90%,其他新能源项目不得高于100%;参与过绿电交易的新能源项目,机制电量比例上限根据绿电交易结算电量占其总上网电量比例计算,并设置比例上限最小值。鼓励新能源项目通过设备更新、改造升级等方式提升竞争力、参与市场竞争。
3.执行期限,享有国家可再生能源补贴(以下简称“新能源补贴”)的新能源项目,参照新能源补贴期限执行;无新能源补贴的,执行期限按照全容量投产之日起满20年与发电量达到全生命周期合理利用小时数对应电量折算期限较早者确定。执行期限届满后,次月不再执行机制电价。
新能源增量项目机制电价竞价原则
1.机制电价、机制电量,通过全省集中性竞价确定,实行分类组织竞价。分类组织竞价时,同一年度竞价采用相同的竞价上限、下限。深远海(国管海域)风电主体较为集中的,可不单独组织竞价,由“根据项目成本调查结果,与其他类型竞价结果联动”等市场化方式形成机制电价。除统调新能源项目外,其他新能源项目应在全容量投产后参与竞价。
2.每年新增机制电量总规模,参考上年可再生能源消纳责任权重完成情况制定;组织首次竞价时,总规模与当前新能源非市场化电量比例衔接,并按照实际执行政策的月份进行折算。
3.执行期限,按照同类项目回收初始投资的平均期限确定;起始时间按项目申报的全容量投产时间确定,入选时已投产的项目按入选时间确定。中标后未按期全容量投产的,按照相关细则条款予以考核。
《浙江省新能源可持续发展价格结算机制实施细则》提出,新能源增量项目的机制电价,由省发展改革委(能源局)每年组织竞价形成。竞价时按报价从低到高确定入选项目,机制电价原则上按入选项目最高报价确定、但不得高于竞价上限;设置竞价下限的,机制电价不低于竞价下限。
机制电价执行期限内,新能源项目可自愿分档调减机制电量覆盖范围或退出机制电价。存量项目调减机制电量比例时,以10%为一档,每次可调整一档或多档,按照调减后的机制电量比例计算年累计结算机制电量上限;增量项目调减机制电量时,以初始机制电量的10%为一档,每次可调整一档或多档,按照调减后的机制电量确定年累计结算机制电量上限。调减的机制电量与退出后的新能源项目,后续不再执行机制电价。
《浙江省新能源发电成本测算细则》提出,新能源发电成本以经营周期平准化度电成本进行测算。
光伏发电项目经营周期原则上按20年考虑,陆上风电按20年考虑,海上风电按25年考虑。
度电成本测算,度电成本=全寿命周期成本费用/全寿命周期上网电量。其中,全寿命周期成本费用=∑(年折旧额+年运维成本+年财务费用)/(1+折现率)。
《浙江省新能源增量项目机制电价竞价实施细则》明确,执行期限。执行期限按照同类项目回收初始投资的平均期限确定,原则上为8~12年。已投产的项目执行起始时间为中标时间(竞价结果公布当日)次月1日。未投产项目执行起始时间为项目申报的投产时间次月1日。
申报价格限值。申报价格上限由省发展改革委(能源局)考虑合理成本收益、绿色价值、电力市场供需形势、用户承受能力等因素确定。为有序衔接现行政策保障平稳过渡,竞价申报价格上限不高于0.393元/千瓦时(90%×2025年1-5月中长期交易均价+10%×2025年1-5月新能源现货实时市场均价);申报价格下限由能源主管部门考虑最先进电站造价水平折算度电成本(仅包含固定成本)确定。
详情如下:
省发展改革委 省能源局关于印发《浙江省新能源上网电价市场化改革实施方案》及配套细则的通知
区市发展改革委、宁波市能源局,省电力公司、省能源集团、各中央发电集团浙江分公司、浙江电力交易中心,各有关电力企业和用户:
根据《国家发展改革委 国家能源局关于深化新能源上网电价市场化改革 促进新能源高质量发展的通知》(发改价格〔2025〕136号)和我省电力市场化改革有关工作要求,现将《浙江省新能源上网电价市场化改革实施方案》及配套细则印发给你们,自2026年1月1日起施行,请各地、各单位遵照执行。
浙江省发展和改革委员会
浙江省能源局
2025年10月31日
附件1
浙江省新能源上网电价市场化改革实施方案
为全面贯彻落实《国家发展改革委 国家能源局关于深化新能源上网电价市场化改革 促进新能源高质量发展的通知》(发改价格〔2025〕136号)有关要求,推动新能源上网电量全面进入电力市场,建立可持续发展价格结算机制,保持存量项目政策有序衔接,稳定增量项目收益预期,促进我省能源结构转型和新能源产业高质量发展,制定本方案。
一、推动新能源全面进入电力市场
(一)新能源全面参与现货市场。新能源项目(风电、光伏发电,下同)上网电量全部进入电力市场。其中统调新能源项目按照相关市场规则,以“报量报价”方式参与现货市场,加快实现自愿参与日前市场。其他新能源项目作为价格接受者参与现货市场,按照现货实时市场同类项目(分风电、光伏两类)月度平均价格结算,适时探索结算价格按照所在节点实时市场价格确定;具备条件的可以“报量报价”方式参与现货市场。参与绿电交易的新能源项目,现货市场结算价格按照相关市场规则执行。
(二)新能源有序参与中长期市场。新能源项目通过绿电交易形式参与中长期交易。新能源参与绿电交易的申报和成交价格分别明确电能量价格和相应绿色电力证书价格。适时推广多年期绿电交易机制,鼓励分布式新能源通过聚合商参与绿电交易。
(三)健全电力辅助服务市场。持续丰富辅助服务市场交易品种,适时建立备用辅助服务市场,允许具有调节能力的新能源参与辅助服务市场。现货市场正式运行期间,新能源项目不再承担调频、备用等辅助服务市场费用。
二、建立新能源可持续发展价格结算机制
(四)新能源存量项目机制电价标准。1.机制电价,与现行价格政策有序衔接,明确为0.4153元/千瓦时;通过竞争性配置形成上网电价的,按照现行价格执行。2.机制电量,根据机制电量比例乘实际上网电量确定。项目每年可自主确定次年机制电量比例一次,但不得高于上一年;新能源存量项目首次确定机制电量比例时,统调新能源项目(除已开展竞争性配置的新能源项目)不得高于90%,其他新能源项目不得高于100%;参与过绿电交易的新能源项目,机制电量比例上限根据绿电交易结算电量占其总上网电量比例计算,并设置比例上限最小值。鼓励新能源项目通过设备更新、改造升级等方式提升竞争力、参与市场竞争。3.执行期限,享有国家可再生能源补贴(以下简称“新能源补贴”)的新能源项目,参照新能源补贴期限执行;无新能源补贴的,执行期限按照全容量投产之日起满20年与发电量达到全生命周期合理利用小时数对应电量折算期限较早者确定。执行期限届满后,次月不再执行机制电价。
(五)新能源增量项目机制电价竞价原则。1.机制电价、机制电量,通过全省集中性竞价确定,实行分类组织竞价。分类组织竞价时,同一年度竞价采用相同的竞价上限、下限。深远海(国管海域)风电主体较为集中的,可不单独组织竞价,由“根据项目成本调查结果,与其他类型竞价结果联动”等市场化方式形成机制电价。除统调新能源项目外,其他新能源项目应在全容量投产后参与竞价。2.每年新增机制电量总规模,参考上年可再生能源消纳责任权重完成情况制定;组织首次竞价时,总规模与当前新能源非市场化电量比例衔接,并按照实际执行政策的月份进行折算。3.执行期限,按照同类项目回收初始投资的平均期限确定;起始时间按项目申报的全容量投产时间确定,入选时已投产的项目按入选时间确定。中标后未按期全容量投产的,按照相关细则条款予以考核。
(六)新能源机制电价差价电费结算规则。1.计算原则,月度机制电价差价电费=月度机制电量×(机制电价-月度市场交易均价);其中,月度市场交易均价按照现货实时市场同类项目(分风电、光伏两类)月度加权均价确定。月度机制电量=当月实际上网电量×机制电量比例;其中,新能源增量项目当年的机制电量比例根据中标的年度机制电量、批准(备案)装机容量、项目年发电利用小时数标杆折算,年发电利用小时数标杆由政府主管部门定期发布更新。2.电量上限,新能源存量项目年度累计结算的机制电量上限=项目装机容量(实际装机容量、批准或备案装机容量取小值)×项目年发电利用小时数标杆;新能源增量项目年度累计结算的机制电量上限为竞价中标的年度机制电量。3.偏差管理,若新能源项目当年已结算机制电量达到上限,则当月超过部分及后续月份电量均不再执行机制电价;若新能源增量项目年底仍未达到竞价中标的年度机制电量,缺额部分不进行跨年滚动。4.疏导方式,差价电费由全体工商业用户按结算电量占比分摊或分享,纳入系统运行费用。
(七)新能源可持续发展价格结算机制退出规则。已纳入机制的新能源项目,执行期限内可自愿申请退出,也可自愿申请调减次年机制电量。新能源项目执行到期,或者在期限内自愿退出的,均不再纳入机制执行范围;自愿申请调减的,调减后不得增加。新能源项目填报退出、调减申请通过后,新能源可持续发展价格结算机制协议相关条款(以下简称“机制电价结算条款”)自动调整并生效。
三、做好改革政策衔接
(八)做好与电力市场建设衔接。对纳入机制的电量不再开展其他形式的差价结算。集中式新能源中长期(绿电)交易限值=批准(备案)装机容量×项目年发电利用小时数标杆×(1-机制电量比例)。分布式新能源中长期(绿电)交易限值=批准(备案)装机容量×项目年发电利用小时数标杆×(1-机制电量比例)×0.5。计算月度交易限额时,可按照年发电利用小时数标杆/12确定(四舍五入取整);新能源项目当年已结算机制电量达到上限后,后续月可全量参与绿电交易。
(九)做好与新能源绿证衔接。纳入机制的电量不重复获得绿证收益,绿电交易电量的绿证收益,采用“当月绿电合同电量、扣除机制电量的剩余上网电量、电力用户用电量三者取小”的原则结算,机制电量对应绿证统一划转至省级专用绿证账户,处理方式另行明确。
(十)做好与电网企业代理购电衔接。电网企业可通过市场化方式采购新能源电量作为代理购电来源,市场化采购电量价格按照市场交易价格确定。
(十一)做好与现行新能源政策衔接。配置储能不作为新建新能源项目核准、并网、上网等的前置条件。已开展竞争性配置的海上风电项目,作为存量项目纳入新能源可持续发展价格结算机制,机制电价为其竞争性配置价格。新能源参与市场后因报价等因素未上网电量,不纳入新能源利用率统计与考核。享有财政补贴的新能源项目,全生命周期合理利用小时数内的补贴标准按照原有规定执行。
四、协同推进政策落地
(十二)加强统筹协调。省发展改革委(能源局)会同浙江能源监管办、省电力公司、浙江电力交易中心、省发展规划研究院成立工作组,充分听取有关方面意见,制定具体实施细则,周密组织落实,主动协调解决实施过程中遇到的问题;加强政策宣传解读,及时回应社会关切,凝聚改革共识。省电力公司做好新能源可持续发展价格机制相关的竞价系统搭建、竞价组织实施、合同签订、电费结算、信息披露、技术支持系统升级改造等相关工作。
(十三)细化组织实施。省发展改革委(能源局)、省电力公司通过短信、客户端、网站公告等渠道告知存量项目相关政策,新能源存量项目主体应在公告规定的期限内与电网企业重签购售电合同(含“机制电价结算条款”);其中统调新能源项目在规定期限内未完成重签的,不纳入机制电价执行范围;其他新能源项目在规定期限内未完成重签的,机制电价结算条款暂按政府公告的统一标准执行,完成购售电合同重签后,对机制电价结算条款另有约定的,从其约定。省发展改革委(能源局)委托省电力公司在每年中长期(年度)交易之前,组织开展次年新能源增量项目机制电价竞价。新能源增量项目在办理并网投产流程时应完成购售电合同(含“机制电价结算条款”)签订,机制电价结算条款按照政府公布的竞价结果确定。
(十四)做好跟踪评估。省发展改革委(能源局)定期跟踪监测新能源交易价格波动、新能源发电成本和收益变化、终端用户电价水平等,当交易价格出现异常波动时,及时开展复盘分析,并根据情况进行适应性调整,确保新能源上网电价市场化改革政策平稳有序推进。定期评估改革对行业发展和企业经营等方面的影响,优化政策实施,持续增强市场价格信号对新能源发展的引导作用。
本方案未明确事项按照《国家发展改革委 国家能源局关于深化新能源上网电价市场化改革 促进新能源高质量发展的通知》(发改价格〔2025〕136号)和其他相关政策执行。我省新能源电价、补贴等有关政策规定与本方案不一致的,以本方案为准。
附件2
浙江省新能源可持续发展价格结算机制实施细则
第一章 总则
第一条 根据《国家发展改革委 国家能源局关于深化新能源上网电价市场化改革 促进新能源高质量发展的通知》(发改价格〔2025〕136号)、《浙江省新能源上网电价市场化改革实施方案》规定,制定本细则。
第二条 本细则适用于浙江省行政区域内的新能源项目(风电、光伏发电,下同)参与电力市场交易结算后,在市场外进行的新能源可持续发展价格结算机制差价结算(以下简称“机制电价差价结算”)。进行机制电价差价结算的新能源项目,应在规定期限内与电网企业签订新能源可持续发展价格机制结算协议(以下简称“机制电价协议”,可纳入购售电合同),明确新能源可持续发展价格结算机制电价、新能源可持续发展价格结算机制电量、机制电价执行期限等事项。
第三条 本细则中的新能源存量项目,是指2025年6月1日前全容量投产的新能源项目;新能源增量项目,是指2025年6月1日(含)起全容量投产的新能源项目。全容量投产时间认定方式按照《浙江省新能源增量项目机制电价竞价实施细则》有关条款执行。
第四条 省发展改革委(能源局)会同省电力公司负责本细则的实施工作。
第二章 确定机制电价
第五条 新能源存量项目的机制电价,明确为0.4153元/千瓦时。已开展竞争性配置的新能源项目,作为存量项目纳入新能源可持续发展价格结算机制;通过竞争性配置形成上网电价的,按照现行价格执行。
第六条 新能源增量项目的机制电价,由省发展改革委(能源局)每年组织竞价形成。竞价时按报价从低到高确定入选项目,机制电价原则上按入选项目最高报价确定、但不得高于竞价上限;设置竞价下限的,机制电价不低于竞价下限。
第三章 确定机制电量
第七条 新能源存量项目月度机制电量,等于当月实际上网电量乘以机制电量比例。存量项目每年可自主申报确定次年机制电量比例一次,但不得高于上一年;未申报调整次年比例的,次年执行最近一次确定的比例。存量项目首次确定机制电量比例时,统调新能源项目(除已开展竞争性配置的新能源项目)机制电量比例上限为90%,其他新能源项目机制电量比例上限为100%;参与过绿电交易的新能源项目,机制电量比例上限为“1-Min(该项目2025年1月至5月累计绿电结算电量占其2025年1月至5月累计总上网电量比例,2025年1月至5月全省统调新能源绿电交易结算电量占2025年1月至5月全省参与绿电交易统调新能源的上网电量比例)”。自主申报高于比例上限的,按照比例上限执行。
第八条 新能源存量项目首次确定机制电量比例时,统调新能源项目未在规定时限内申报机制电量比例并签订机制电价协议的,不纳入机制电价执行范围;其他存量项目未在规定期限内申请调整并签订机制电价协议的,暂按政府公告的统一标准执行,机制电价协议签订后,对价格结算条款另有约定的,从其约定。原购售电合同保持有效,其中价格条款按照最新电价政策执行。
第九条 新能源增量项目的年度机制电量,由省发展改革委(能源局)每年组织竞价确定。增量项目入选机制电价(入选项目公示结束,下同)后,未在规定时限内签订机制电价协议的,不纳入机制电价执行范围。
第十条 新能源增量项目的月度机制电量,等于当月实际上网电量乘以机制电量比例。
机制电量比例计算公式如下:
增量项目的机制电量比例=年度机制电量/(批准或备案装机容量×项目年发电利用小时数标杆),每月执行相同比例。项目分光伏发电、深远海风电、其他风电三类,年发电利用小时数标杆按集中式光伏、分布式光伏、陆上风电、近海风电、深远海风电等进一步细化。
第十一条 新能源存量项目年累计结算机制电量上限等于项目装机容量(实际装机容量、批准或备案装机容量取小值)、项目年发电利用小时数标杆、项目机制电量比例的乘积。新能源增量项目年累计结算机制电量上限为中标的年度机制电量。若当年已结算机制电量达到上限,则当月超过部分及后续月份电量均不执行机制电价。若新能源增量项目年底仍未达到中标的年度机制电量,缺额部分不进行跨年滚动。
第十二条 机制电价执行期限内,新能源项目可自愿分档调减机制电量覆盖范围或退出机制电价。存量项目调减机制电量比例时,以10%为一档,每次可调整一档或多档,按照调减后的机制电量比例计算年累计结算机制电量上限;增量项目调减机制电量时,以初始机制电量的10%为一档,每次可调整一档或多档,按照调减后的机制电量确定年累计结算机制电量上限。调减的机制电量与退出后的新能源项目,后续不再执行机制电价。
第十三条 新能源发电项目申请次年减少机制电量覆盖范围或申请次年退出机制电价的,应在每年11月底前向电网企业提出,电网企业应在10个工作日内完成调整,自次年1月1日起按照调整后的机制电量执行。
第四章 确定机制电价执行期限
第十四条 享有国家可再生能源发电补贴(以下简称“新能源补贴”)的新能源存量项目,机制电价执行期限参照新能源补贴期限执行;无新能源补贴的存量项目,机制电价执行期限按照全容量投产之日起满20年与发电量达到全生命周期合理利用小时数对应电量折算期限(参考入选机制电价年份同类新能源项目年发电利用小时数标杆计算,全生命周期取20年)较早者确定。执行期限届满后,次月不再执行机制电价。
第十五条 新能源增量项目执行期限,按照入选机制电价年份的增量项目机制电价竞价工作相关通知确定,到期后自动退出。入选机制电价时已全容量投产的增量项目,机制电价执行期限自入选机制电价次月起算。入选机制电价时未全容量投产的项目,机制电价执行期限自项目申报的全容量投产时间次月起算;实际全容量投产时间晚于申报时间180日以上的,不纳入机制电价执行范围。因重大政策调整、自然灾害等不可抗力因素变化导致的延期,按照《浙江省新能源增量项目机制电价竞价实施细则》有关条款执行。
第十六条 机制电价执行到期,或者新能源项目在执行期限内自愿退出的,次月起不再纳入机制电价执行范围。
第五章 结算机制差价电费
第十七条 市场交易均价低于或高于机制电价的部分,由电网企业按月开展机制电价差价结算。
新能源机制电价差价结算电费(以下简称“机制差价电费”)计算公式如下:
月度机制差价电费=月度机制电量×(机制电价-月度市场交易均价)
第十八条 月度市场交易均价根据交易机构提供的浙江电力现货实时市场发电侧同类项目加权均价确定。市场交易均价分为风电、光伏两类。月度市场交易均价只考虑以“报量报价”方式参与现货市场的新能源项目。
第十九条 新能源存量项目机制差价电费自本细则执行当月开始结算。入选机制电价时已全容量投产的增量项目,自入选机制电价后次月开始结算;入选机制电价时未全容量投产的增量项目,自按照本细则第三条确认全容量投产次月和申报全容量投产次月较晚者开始结算。确认全容量投产月份晚于实际投产月份的,按月进行追补;协议约定不进行追补的,从其约定。
第二十条 机制差价电费按照电能量电费结算要求进行管理。电网企业应在电费账单中列明差价结算科目、机制电量、机制电价、月度市场交易均价、结算金额等内容。
第二十一条 机制电量已受到政策性保障,不再开展其他形式的差价结算。
第二十二条 机制差价电费按照电网企业记录的结算户号、实际上网电量结算到户。由于历史发用电计量故障等原因需要进行电费退补调整的,由电网企业根据与新能源项目确认的差错电量以及差错当月的月度市场交易均价进行机制电价差价费用退补。
第二十三条 机制差价电费纳入系统运行费用,由全体工商业用户按月分享或分摊。系统运行费用新增“新能源可持续发展价格结算机制差价结算费用”科目。
第六章 附则
第二十四条 机制电量不重复获得绿证收益,机制电量对应绿证统一划转至省级专用绿证账户。绿电交易电量的绿证收益,按照“当月绿电合同电量、扣除机制电量的剩余上网电量、电力用户用电量三者取小”结算。
第二十五条 新能源项目年发电利用小时数标杆由省发展改革委(能源局)定期发布更新。
第二十六条 机制电量比例(百分比)四舍五入保留两位小数,机制电量(千瓦时)四舍五入取整数。
第二十七条 本细则中项目装机容量是指项目核准(备案)容量(交流侧)。
附件3
浙江省新能源发电成本测算细则
第一章 总 则
第一条 为加快落实《国家发展改革委 国家能源局关于深化新能源上网电价市场化改革 促进新能源高质量发展的通知》(发改价格〔2025〕136号)有关要求,建立科学、合理的新能源发电成本测算机制,推动完善新能源发电上网电价市场化改革,特制定本细则。
第二条 本细则适用于浙江省行政区域内的新能源项目(风电、光伏发电,下同)的发电成本测算。
第三条 新能源发电成本测算遵循科学合理、公平公正的原则,综合考虑新能源发电类型、发电容量、地理(海域)位置等因素进行测算。同类机组采用同一标准,投产不满一年的机组参照同类型机组的测算标准执行。
第四条 省发展改革委(能源局)会同省电力公司负责本细则的实施工作。
第二章 成本测算
第五条 新能源发电成本以经营周期平准化度电成本进行测算。
第六条 光伏发电项目经营周期原则上按20年考虑,陆上风电按20年考虑,海上风电按25年考虑。
第七条 新能源发电成本主要包括折旧费、运行维护费和财务费用。
第八条 折旧费,是指对新能源发电项目的资产按照规定的折旧方法和折旧年限计提的费用。其中固定资产折旧费采用直线法计算,净残值率按5%考虑。
第九条 运行维护费,是指新能源发电项目正常运行所发生的费用。包括材料费、修理费、海域(土地)使用费、保险费用、人工成本和其他费用等。
(一)材料费,是指新能源发电项目所耗用的消耗性材料、事故备品等,包括自行组织日常检修发生的材料消耗、委托外部社会单位检修需要自行购买的材料费用。
(二)修理费,是指新能源发电项目为了维护和保持发电设施正常工作状态所进行的外包修理活动发生的检修费用,不包括自行组织检修发生的材料消耗和人工费用。
(三)海域(土地)使用费,是指新能源发电项目为获取土地或海域使用权,定期支付的各项费用,包括土地租赁费、土地征用补偿费、海域使用金、海域租赁费等。
(四)保险费用,是指新能源发电项目为转移生产经营过程中可能面临的财产损失、责任风险或人员意外等所购买的各类商业保险费用,包括发电设备财产保险、第三者责任险、自然灾害险等。
(五)人工费用。指从事新能源发电项目日常运行的职工薪酬支出,包括工资总额(含津补贴)、职工福利费、职工教育经费、工会经费、社会保险费用、住房公积金和临时用工支出等。
(六)其他费用,是指新能源发电项目正常运营发生的除上述费用以外的费用。
第十条 财务费用,是指新能源发电项目为筹集建设营运资金而发生的费用。其中长期还贷资金不超过固定资产投资的80%,利率不高于同期人民币贷款市场报价利率。
第十一条 新能源发电项目具体成本测算参数对标行业先进水平,结合我省新能源发电项目实际情况确定。
第十二条 新能源发电项目上网电量根据浙江省能源局发布的各类新能源发电项目年发电利用小时数标杆测算。
第十三条 度电成本测算,度电成本=全寿命周期成本费用/全寿命周期上网电量。其中,全寿命周期成本费用=∑(年折旧额+年运维成本+年财务费用)/(1+折现率)。
第三章 工作机制
第十四条 省发展改革委(能源局)负责总体协调与政策指导,制定成本测算方案,对实施情况进行督导。首次测算参考新能源发电项目的工程概算和可研报告,结合我省新能源发电项目实际情况核定;当增量新能源发电项目竞价触发下限时,需启动新一轮成本测算工作。
第十五条 新能源发电企业应按要求做好成本测算配合工作,按时提交相关数据和佐证资料。新增新能源发电项目需及时按照规定格式提供投产当年的项目概算、可研报告、竣工结算报告及其他辅助证明材料。发电企业法定代表人需签署《数据真实性承诺书》,对提报数据的完整性、准确性负责。
第十六条 各地市发展改革部门配合落实属地发电企业数据提报责任,重点核查数据完整性、格式合规性及异常波动,并协助开展现场核实与问题整改。
第十七条 省发展改革委(能源局)会同电网企业完成全省数据合理性复审,结合历史数据、行业基准值及市场动态进行交叉验证,对存疑数据要求发电企业补充说明或重新提报。对于虚报、瞒报数据的企业,其数据不再纳入成本测算系统。
第十八条 电网企业根据审核通过的数据,完成各类型新能源发电成本模型更新,形成《浙江省新能源发电成本测算报告》报省发展改革委(能源局)。
第四章 附则
第十九条 其他新能源发电项目成本测算可参照本细则实施。
附件4
浙江省新能源增量项目机制电价竞价实施细则
第一章 总 则
第一条 为加快能源绿色低碳转型,以稳规模、促发展为前提,建立新能源可持续发展价格结算机制,保障新能源高质量发展。根据《国家发展改革委 国家能源局关于深化新能源上网电价市场化改革 促进新能源高质量发展的通知》(发改价格〔2025〕136号)、《浙江省新能源上网电价市场化改革实施方案》等有关文件精神,制定本实施细则。
第二条 本细则所指新能源增量项目,是指2025年6月1日(含)起全容量投产的风电、光伏发电项目。
颁发电力业务许可证的项目,全容量投产时间以电力业务许可证标明的机组投产日期为准,按照《国家能源局关于进一步规范可再生能源发电项目电力业务许可管理的通知》要求,“登记多台机组的,投产日期为多台机组中最后一台机组并网的日期”作为全容量并网时间。
无需颁发电力业务许可证的项目,全容量投产时间以电网企业记录的首次并网时间为准。
第三条 竞价工作由省发展改革委(能源局)授权并委托电网企业作为竞价组织机构开展。
第二章 竞价主体
第四条 竞价主体确定。竞价主体为已全容量投产和未来12个月内投产,且未纳入过机制执行范围的新能源项目。
除统调新能源项目外,其他新能源项目应在全容量投产后参与机制电价竞价。
统调新能源项目是指接网电压等级在110kV及以上,且交流侧装机40兆瓦(4万千瓦)及以上的新能源项目。
第五条 分布式聚合体。分布式新能源项目(不含自然人户用分布式光伏)可由聚合体聚合后统一参与竞价。聚合体聚合的分布式项目最早投产时间和最晚投产时间间隔不得超过1年。
第六条 竞价主体项目业主资质条件认定。竞价主体项目业主应为具有独立承担民事责任能力和独立签订合同权利的法人、非法人组织或自然人(仅针对户用分布式光伏项目)。
(1)已投产项目:集中式新能源项目应提供能源主管部门出具的纳规(纳入建设计划)文件,核准/备案文件,项目名称、发电户号,营业执照,项目发电业务许可证,项目并网验收(检验)意见单。
国网范围分布式新能源项目需确认项目名称、发电户号、核准/备案容量、电源类型、接网电压等级等信息。地方电网、增量配网分布式新能源项目需提供项目名称、发电户号、核准/备案文件、电源类型、接网电压等级、经电网(含地方电网、增量配电网)企业认定的首次并网时间等信息。分布式新能源项目(不含自然人户用光伏项目)可委托分布式聚合体参与竞价。
(2)未投产项目:统调新能源项目应提供能源主管部门纳规(纳入建设计划)文件,核准文件/备案文件,营业执照,全容量并网时间承诺书等。
(3)分布式聚合体:以单个分布式新能源项目为依托,具备组织联合多个分布式新能源项目开展竞价的能力。聚合体应与所聚合的分布式新能源项目逐个签订委托竞价协议并明确中标机制电量的分配方式。
第三章 机制电量规模和执行期限
第七条 机制电量总规模确定。
2025年全省新能源增量项目纳入机制的上网电量占新能源增量项目总上网电量的比例,与《浙江省新能源上网电价市场化改革实施方案》实施前新能源价格非市场化比例适当衔接、避免过度波动。
2026年及以后,全省新能源增量项目纳入机制的上网电量规模根据年度非水电可再生能源电力消纳责任权重的预计完成情况,以及用户承受能力等因素确定。
机制电量规模=∑[竞价项目装机容量×项目年发电利用小时数标杆×比例系数]。
当年已完成非水可再生能源电力消纳责任权重,次年比例系数可适当减少;当年未完成非水可再生能源电力消纳责任权重,次年比例系数可适当增加。年发电利用小时数标杆、比例系数等参数由能源主管部门在竞价通知中明确。
第八条 分类型机制电量规模确定。项目类型分为光伏发电、深远海风电、其他风电三类,分类型机制电量规模根据同类竞价主体装机容量、年发电利用小时数标杆、比例系数等参数确定,由能源主管部门在竞价通知中明确,年发电利用小时数标杆按集中式光伏、分布式光伏、陆上风电、近海风电、深远海风电等进一步细化。
第九条 设置机制电量竞价充足率。为引导新能源充分竞争,鼓励开发成本低的新能源项目优先开发,设置竞价充足率。在价格出清前分类型开展竞价充足率检测,竞价主体有效申报电量规模无法满足竞价充足率要求时,机制电量规模自动缩减,直至满足竞价充足率要求。竞价充足率由能源主管部门在竞价通知中明确。
竞价充足率=∑该类型竞价主体有效申报机制电量/该类型机制电量规模。
第十条 单个项目申报机制电量上限。
单个项目申报电量上限=装机容量×年发电利用小时数标杆×90%。
第十一条 执行期限。执行期限按照同类项目回收初始投资的平均期限确定,原则上为8~12年。已投产的项目执行起始时间为中标时间(竞价结果公布当日)次月1日。未投产项目执行起始时间为项目申报的投产时间次月1日。
第四章 机制电量价格限值与竞价方式
第十二条 申报价格限值。申报价格上限由省发展改革委(能源局)考虑合理成本收益、绿色价值、电力市场供需形势、用户承受能力等因素确定。为有序衔接现行政策保障平稳过渡,竞价申报价格上限不高于0.393元/千瓦时(90%×2025年1-5月中长期交易均价+10%×2025年1-5月新能源现货实时市场均价);申报价格下限由能源主管部门考虑最先进电站造价水平折算度电成本(仅包含固定成本)确定。
第十三条 机制电价出清规则。将竞价项目按其申报电价进行由低到高排序,采用边际出清方式确定出清价格,取最后一个入选项目报价作为所有入选项目的机制电价。如多个项目按出清价格申报,则按申报电量占比分配剩余机制电量。机制电价出清分类型组织。
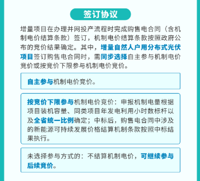
第十四条 自然人户用分布式光伏竞价方式。增量的自然人户用分布式光伏项目签订购售电合同时,需同步选择自主参与机制电价竞价或按竞价下限参与机制电价竞价。按竞价下限参与机制电价竞价的,申报机制电量根据项目装机容量、项目年发电利用小时数标杆以及全省统一比例确定;中标后,购售电合同中涉及的新能源可持续发展价格结算机制条款按照中标结果执行。未选择参与方式的不结算机制电价,可继续参与后续竞价。
第五章 竞价流程
第十五条 竞价工作按照“发布通知-申报-审核-竞价出清-公示-考核”的标准化流程开展,确保公平公正公开。
第十六条 发布竞价通知。省级能源主管部门发布年度竞价通知,明确年度机制电量规模、竞价充足率、竞价项目类型、申报价格上下限、执行期限、需提供的竞价资质材料、竞价流程等相关事项。
第十七条 项目业主申报。拟参与竞价的项目需根据竞价公告以“密封竞价”的形式提交相关资质材料,并在线上竞价平台填报相关信息。
第十八条 审核竞价资质。竞价组织机构对提交材料的完整性、合规性进行审核。对完整性、合规性不符合要求的项目,竞价组织机构应一次性告知需补充的材料,项目业主需在规定时间内完善材料,材料仍存在问题的,审核不予通过。
第十九条 公示审核结果。审核结束后,竞价组织机构公示通过资质审核的项目名单,公示期为3个工作日。
第二十条 组织主体竞价出清。通过资质审核的项目主体在公示结束后4个工作日内完成竞价申报,竞价信息提交后平台将自动封存,不再更改。对符合竞价资质条件的项目,进行申报价格确认,超出或低于申报价格区间的,视为无效申报。对有效申报项目,按第十条规定开展竞价充足率检测和机制电量总规模调整。自然人户用分布式光伏若选择以价格下限参与机制电价竞价,优先出清。当次竞价中标项目不再参与后续竞价,未中标项目可继续参与后续竞价。
第二十一条 公示竞价结果。竞价结束后7个工作日内,公示相关信息,公示期3个工作日。公示信息包括项目名称、项目代码或发电户号、项目类型、项目中标机制电量、机制电价、执行期限等。
第二十二条 公布竞价结果。公示期结束且各方无异议后,竞价组织机构报请省级能源主管部门、价格主管部门审定,同意后发布竞价结果。公布的内容包括竞价中标的项目名称、项目类型、项目中标机制电量、机制电价、执行期限等。
第六章 保障机制
第二十三条 竞价主体应自觉维护竞价秩序,严格遵守电力市场规则及国家相关规定,依法合规参与新能源项目竞价工作,不得滥用市场支配地位操纵市场价格,不得实行串通报价、哄抬价格及扰乱市场秩序等行为。
第七章 附则
第二十四条 本细则中项目装机容量是指项目核准(备案)容量(交流侧)。
【文字解读】《浙江省新能源上网电价市场化改革实施方案》及配套细则
为贯彻落实党的二十届三中全会精神和党中央、国务院关于加快构建新型电力系统、健全绿色低碳发展机制的决策部署,根据《国家发展改革委 国家能源局关于深化新能源上网电价市场化改革 促进新能源高质量发展的通知》(发改价格〔2025〕136号)(以下简称“136号文”)要求,我省起草了新能源上网电价市场化改革省级配套政策。
一、起草原则
一是深化改革,统筹推进能源“绿保稳”。坚持市场化改革方向,新能源上网电量全部进入电力现货市场,执行市场形成的上网电价;合理区分电力属性和绿色属性,推动新能源与煤电、水电等各类电源公平同台竞价、充分竞争,促进“低价多发、高价少发”,助力实现能源“绿保稳”目标。
二是分类施策,保障存量增量政策衔接。在市场外建立保障机制,一定比例电量作为保价电量(“136号文”称为“机制电量”),市场价格高时进行回收、市场价格低时给予补偿,即“多退少补”。区分存量、增量项目,存量项目与现行价格政策有序衔接(“136号文”称为“机制电价”),增量项目保价水平通过全省统一竞价形成。
三是立足省情,便捷举措服务分布式主体入市。在“136号文”明确的政策导向基础上,坚持从省情出发细化落地措施。考虑我省以“分布式新能源”为主的特点,设计“接受市场价格、简化资质审查、开展简易竞价、实施告知签约”等简化方式,提高分布式新能源执行的实操便捷性和可预期性。
二、起草工作情况
“136号文”发布后,省发展改革委(能源局)成立专项工作组,在前期调研基础上于4月中旬起草了“1+3”省级配套政策,包括《浙江省新能源上网电价市场化改革实施方案》(以下简称“总体方案”)、《浙江省新能源可持续发展价格结算机制实施细则》(以下简称“结算细则”)、《浙江省新能源发电成本测算细则》(以下简称“成本测算细则”)和《浙江省新能源增量项目机制电价竞价实施细则》(以下简称“竞价细则”)。
三、主要内容
(一)总体方案
《总体方案》包含四章共十四条:
第一章为“推动新能源全面进入电力市场”。一是明确新能源项目(风电、光伏,下同)上网电量全部全面参与现货市场。统调新能源以“报量报价”参与现货市场,其他新能源暂作为价格接受者参与现货市场。二是有序参与中长期市场,各类新能源项目通过绿电交易形式参与中长期交易。三是健全电力辅助服务市场,现货市场正式运行期间,新能源项目不再承担调频、备用等辅助服务市场费用。
第二章为“建立新能源可持续发展价格结算机制”。按照“136号文”要求并结合我省实际,一是促进存量项目机制电价与现行价格政策有序衔接,明确为0.4153元/千瓦时;机制电量比例每年可自主确定次年机制电量比例一次(首次确定时,统调新能源上限90%,其他新能源100%),但不得高于上一年;绿电不纳入机制电价保障,以今年1-5月绿电交易比例为基准,设置绿电占比封顶机制,存量项目的机制电量比例按1-min【该项目1~5月绿电交易比例;1~5月全省绿电交易平均比例】计算。二是明确新能源增量项目机制电价、机制电量通过全省集中性竞价确定;除统调新能源项目外,其他新能源项目应在全容量投产后参与竞价;执行期限按照同类项目回收初始投资的平均期限确定。三是明确新能源机制电价差价电费的计算公式、电量上限、偏差管理和疏导方式,以及新能源可持续发展价格结算机制有序退出方式。
第三章为“做好改革政策衔接”。统筹衔接电力市场、绿证、代理购电、配储等现行新能源政策。一是明确新能源项目参与中长期(绿电)交易限值计算公式,当年已结算机制电量达到上限后,后续月可全量参与绿电交易。二是明确机制电量对应绿证处理方式,纳入机制的电量不重复获得绿证收益,机制电量对应绿证统一划转至省级专用绿证账户。三是明确代理购电政策、新能源政策衔接,落实新能源项目不得强制配储、完善新能源利用率统计与考核、继续执行财政补贴政策等要求。
第四章为“协同推进政策落地”。明确“136号文”在浙江省落地实施职责分工、组织实施、用户告知、跟踪评估等方面的工作。一是新能源存量项目需在规定期限内与电网企业重签购售电合同(含机制电价结算条款);统调新能源项目在规定期限内未完成重签的,视为主动放弃机制电量,不再纳入机制电价执行范围;其他新能源项目在规定期限内未完成重签的,机制电价结算条款按政府公告的统一标准执行。二是新能源增量项目在办理并网投产流程时应完成购售电合同(含机制电价结算条款)签订,机制电价结算条款按照政府公布的竞价结果确定。三是做好新能源项目主体告知,机制电量、机制电价及执行期限的确定方式按照相关实施细则执行。
(二)实施细则
三项实施细则从落地操作层面考虑,主要制定电费结算、成本测算、增量项目竞价的具体工作指南。
《结算细则》包含六章二十七条,主要明确新能源项目在参与电力市场交易结算后,进行机制电价差价结算的具体方式,重点区分存量项目与增量项目,明确机制电价、机制电量、机制电价执行期限等关键参数的确定方法,构建年度机制电量月度分解、年累计结算机制电量上限、机制电量分档退坡等机制,规定机制电价差价电费的计算公式、时间节点、分摊方式等。
《成本测算细则》包含四章十九条,主要明确新能源发电成本测算原则、方法、标准及相关工作保障机制。新能源发电成本以经营周期平准化度电成本进行测算,主要包括折旧费、运行维护费和财务费用;当增量项目竞价触发下限时,需启动新一轮成本测算工作。
《竞价细则》包含七章二十四条,主要明确增量项目竞价规则,重点制定竞价主体认定方法,明确机制电量总规模、分类型机制电量规模、竞价充足率、单个项目申报机制电量上限、竞价价格限值等关键参数确定方式,规定了竞价流程与保障机制。增量户用自然人光伏采用“只勾一次、无感竞价”,在签订购售电合同(含机制电价结算条款)时,同步选择自主参与机制电价竞价或“无感竞价”;选择“无感竞价”项目按照竞价下限自动申报、优先出清,充分保障权益。
【一图读懂】《浙江省新能源上网电价市场化改革实施方案》及配套细则
浙江省太阳能光伏行业协会





