9月17日,香港城市大学Alex K.-Y. Jen,中国科学院深圳先进技术研究院张杰,岭南大学吳聖釩,吉林大学蒋青团队在期刊《Nature》发文“Toughened self-assembled monolayers for durable perovskite solar cells”。

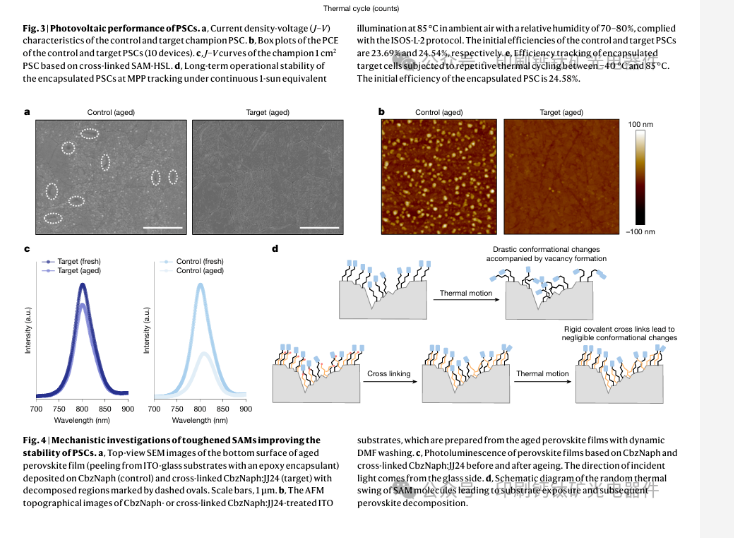
空穴选择性自组装单分子层(SAM)在将反式钙钛矿太阳能电池的认证功率转换效率提高到26.7%方面发挥了关键作用。然而,它们的不稳定性往往会损害器件的运行性能,严重阻碍其实际应用。鉴于此,香港城市大学Alex K.-Y. Jen,中国科学院深圳先进技术研究院张杰,岭南大学吳聖釩,吉林大学蒋青团队在期刊《Nature》发文“Toughened self-assembled monolayers for durable perovskite solar cells”采用可交联的co-SAM来增强空穴选择性SAM对抗外部应力的构象稳定性,同时抑制自组装过程中SAM中缺陷和空隙的形成。含叠氮化物的SAM可以被热活化,形成具有热稳定构象和择优取向的交联致密组装co-SAM。这有效地减少了热应力下松散SAM摆动造成的基底表面暴露,防止了钙钛矿分解。这使得性能最佳的电池实现了26.92%的认证效率,同时还具有出色的热稳定性,在85°C下进行1,000小时的最大功率点跟踪时,其衰减可忽略不计。在-40°C至85°C之间进行700次重复热循环后,它仍能保持初始效率的98%以上,代表了该领域的最先进水平。这项工作深入了解了SAM的退化机制,以指导为采用高粗糙度衬底的基于SAM的器件设计更坚固的掩埋界面,从而实现高效耐用的钙钛矿太阳能电池。

2.下一步工作:未来的研究可以进一步优化SAM分子的设计和合成过程,以提高其在实际应用中的稳定性和可靠性。此外,探索更多不同类型的SAM分子与JJ24的组合,以进一步提升太阳能电池的性能和稳定性也是一个重要的研究方向。
特别声明:本站转载其他网站内容,出于传递更多信息而非盈利之目的,同时并不代表赞成其观点或证实其描述,内容仅供参考。版权归原作者所有,若有侵权,请联系我们删除。
浙江省太阳能光伏行业协会




