1月22日,乐清市经济和信息化局公布2023年乐清市高端装备产品目录库的通知,通知指出,经企业申报,专家评审认定,最终确认14家企业32个产品符合要求,现公布2023年乐清市高端装备产品目录库。该目录库有效期从2024年2月1日至2027年1月31日。
根据公示的目录库显示,浙江汇聚自动化设备有限公司的光伏连接器装配设备、光伏板边框自动生产线设备入选高端装备产品目录。
原文如下:
关于公布2023年乐清市高端装备产品目录库的通知
各相关企业:
根据《关于征集2023年乐清市高端装备产品目录库的通知》文件要求,经企业申报,专家评审认定,最终确认14家企业32个产品符合要求,现公布2023年乐清市高端装备产品目录库。该目录库有效期从2024年2月1日至2027年1月31日。
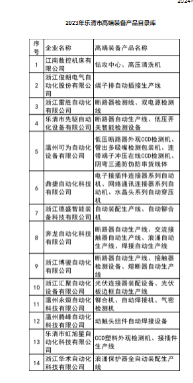
附件:2023年乐清市高端装备产品目录库
乐清市经济和信息化局
2024年1月22日
2023年乐清市高端装备产品目录库
浙江省太阳能光伏行业协会





